Location: Home >> Detail
TOTAL VIEWS
J Sustain Res. 2025;7(4):e250074. https://doi.org/10.20900/jsr20250074
1 Faculty of Humanities and Creative Industries, Maranatha Christian University, Bandung 40164, West Java, Indonesia
2 Doctoral Science Program in Management, Maranatha Christian University, Bandung 40164, West Java, Indonesia
3 Master Program in Computer Science, Maranatha Christian University, Bandung 40164, West Java, Indonesia
4 Department of Industrial Design, National Cheng Kung University, Tainan City 70101, Taiwan;
* Correspondence: Elizabeth Wianto
The rapidly aging population of Indonesia is facing different challenges in sustaining regular physical activity, specifically in strength training, due to low adherence and limited opportunities for social engagement. Therefore, this research aimed to develop and evaluate the first prototype for older adults, using Osterwalder’s Value Proposition in combination with Design Thinking to guide iterative development. A 28-day field trial was conducted with 40 active, retired participants aged 60 to 82, focusing on the feasibility of upper limb strength training through group-based technology-assisted exercise. The participant experiences were collected qualitatively through individual interviews and analyzed thematically according to the Value Proposition Design (VPD) framework. The results showed that participants more readily articulated perceived benefits, such as enhanced social connection and opportunities for muscle training than barriers including reluctance or discomfort. Even though direct simultaneous exercise was limited by personal routines, the sense of connectedness was highly valued. Moreover, technology-facilitated group exercise devices were well-received by older adults when clear benefits were communicated, reporting the potential to enhance health-conscious communities and improve physical and social well-being. Future research could show the types and degrees of social interaction that most effectively promoted ongoing participation in physical activity among older adults.
DT, Design Thinking; VPD, Value Proposition Design; BADL, Basic Daily Activities; IADL, Instrumental Daily Activities; HGS, Hand Grip Strength.
Recent trends regarding long-lived profile of individuals and functional capacity from scientific literature show that general characteristics of older adults in the aging global population are dependent on the ability to carry out daily physical activities [1]. In addition, disability in activities of daily living is associated with lifestyle habits such as lack of social and physical activity [2,3]. Older adults with dependent nature have cognitive impairment at the age 85 and 95 years [4], increasing the risk of death [5]. Therefore, engaging in physical exercise is important to continue performing basic and instrumental activities (BADL and IADL).
In 2050, the number of Indonesia’s elderly individuals is projected to rise significantly, reaching approximately 20.47% of the total national population [6]. However, the average number of workers available to support each older adult is projected to decline significantly, from 13 to only 6.4 by 2035 [7].
Given the challenges, the aging population faces compounded issues because civil servants retire at age 58 [8] and older adults are defined as starting at age 60 [9], which is younger than the global standard of 65 years. The decreasing support ratio shows that older adults must prioritize maintaining functional abilities, such as mobility, social relationships, societal contributions, learning and growing [10] to ensure independence and well-being. These age definitions and retirement policies increase the onset of inactivity and reduce opportunities for active engagement, contributing to the rapid progression of an inactive lifestyle among the population.
Older adults understand the benefits of physical activity, but are reluctant in engaging regularly [11]. Another similar result was reported that most respondents only habitually walked or did light stretching [12], due to no specific preparation or additional costs [13]. However, these activities are unable to maintain muscle performance, without reducing the risk of developing Sarcopenia. The lower chance of developing Sarcopenia is associated with physical activity of more than 5000 steps per day, cardiorespiratory fitness in the form of walking speed, and minimal inactive time [14]. Older adults should be able to live independently and perform leisure activities as the mediators of achieving subjective well-being [15,16]. These individuals prefer exercising together and after succeeding in conducting weight training, the compliance and duration of are shorter than when performed in a group or with a partner [17], slowing the decline in well-being [18]. The participation of older adults is the 5th highest activity out of 24 compiled by [19]. This activity ranking third out of four levels of social participation, showing that older adults are willing to be committed to a group or organization. Relationships with partners, family, and society are three variables examined in adults’ loneliness levels, which are positively associated with anxiety, depression, and emotional instability.
This research analyzes the lasting technological adaptation among older adults as a necessity during the three years of the COVID-19 pandemic but has evolved into a valuable tool for ongoing engagement and inclusion [20]. The individuals are independently motivated but socially connected to exercise with non-burdensome interactions. In this context, the sustainability of supported physical activity is not necessarily short-term. Prensky’s statement that changes the jargon of digital immigrants into wisdom [21] also applies to individuals who have changed into users of cutting-edge technology when the benefits are evident.
Research GapNumerous initiatives have been conducted to enhance physical activity and functional ability among older adults through various technology-based methods. However, the awareness of social integration and human-centered design concepts, particularly among older adults is unknown in depth in the context of understanding technology that has evolved for all populations after the pandemic ended. This shows the following realization.
1.
2.
3.
4.
The research intends to contribute to designs that offer more sustainable physical activity to promote strength training in the upper limb muscles among the older adult’s population. This can improve the quality of life and reduce the risk of declining physical conditions due to old age.
This research uses a design thinking method as a practice that includes contributions from several points of view [22] used for complex, non-linear, and iterative problems to obtain unique value creation [23]. Figure 1 shows the research framework.
The left block of VPD showed based on designers’ perspective where initial needs for supporting physical activity were referred to the following challenges.
1.
2.
3.
4.
A key limitation lies in the design solutions that primarily emphasize facilitating physical activity through upper-body muscle-strengthening exercises. This partially supports the broader goal of improving the ability to perform Basic Activities of Daily Living (BADL). Based on the challenges, the first design prototype was made in the form of a dumbbell. This is familiar as a form of sports equipment with embedded technology to activate exercise in peers or group. The prototype was tested in the group of older adults after meeting the following inclusion criteria: (i) people with the minimum age of 60 years old, (ii) no indication of having osteoporosis, cataract or glaucoma surgery in the last two months before testing, (iii) do not have a progressive disease related to motor function, (iv) willing to provide internet at the place of residence, (v) able to communicate using WhatsApp social media as a bridge of communication and instructions for the expected movement guide and (vi) willing to provide time for 28 days to conduct upper limb muscle strengthening exercise. Instruction for movement were sent to WhatsApp in form of YouTube Videos, showing basic strength training movements. These movements include overhead press, bicep curls, lateral raise, single arm overhead triceps, diagonal shoulder raise, forward punches, reverse flyes, seated row, and modified skull crusher.
The exclusion criteria for data collection testing are as follows: (i) prospective participants have severe cognitive disorder detected by the inability to communicate, (ii) prospective participants have experienced fractures due to osteoporosis, and (iii) prospective participants have disruptive neuromuscular diseases (such as Parkinson’s). Drop out criteria for the experiments apply only when a volunteer is absent for more than one week in a row. The recruitment of participants was carried out through purposive sampling. The testing protocol was conducted according to the guidelines of Research Ethics Committee of Universitas Kristen Maranatha (Maranatha Christian University)–Immanuel Hospital, number: 179/KEP/ VIII/2019.
Interview was conducted to share opinions after finishing 28 days of experiencing the first prototype [24]. The process was performed in Indonesian and transcribed non-verbatim using NVivo 12 for data management. Following the transcription procedure, the initial coding was carried out by becoming acquainted with the data while translating the transcripts into English and transcribing the interviews in a contextual manner, including the removal of local accent. The answers were cross-checked and categorized based on VP Canvas according to the design segment as part of Osterwalder’s VPD [25]. Table 1 is the initial concept of creating the first prototype, while Observe Segments are the interviews presented in the results.
The second coding is placed in a categorization cluster using Osterwalder’s VPD. The use of VPD to improve the quality of the first prototype was selected because of the methodology’s utility as a tool for designing and supporting marketing strategies. The design has been used to detect client demands in a range of industries, as seen by multiple previous publications presenting case research of media, services, and disruptive customers [26–28]. VPD also shows the offered components and eliminates potential negative perceptions of prospective users [29], validating the final design’s market compatibility. Design Thinking and VPD prioritize target user input to focus on behavior, satisfying market needs and assuring continual value development [30,31].
DT is strong since the prototype cannot achieve mass production [32]. The value proposition and the customer profile canvas are the starting point for final design recommendation when necessary to ensure the long-term behavioral change or sustainability of supporting healthy aging.
DeviceThe first prototype represents the identification of the demands of older adults who wish to exercise together while also extending the duration of the activity. The shape of the tool is similar to conventional sports equipment used to train hand muscle strength, with an elliptical handle form and a diameter of no more than 43 mm [33]. The complete design prototype weighs one kilogram, as adhere to the majority of the older adult’s talents measured [34]. Embedded technology offered by the prototype is in the form of an invitation to exercise with an arbitrary LED light configuration. Radiant LED lights of different units were switched on in different color to support the need for ‘feeling connected’ among fellow participants. The arrangement of LED color is provided in Figure 2. Before the experiment, participants were instructed on the meaning of the LED color. The motivation to exercise is affected when the lights show a greater number of individuals exercising.
Additional communication was provided to each participant, using WhatsApp messages as the exercise guidance during the experimental period to participant’s smartphone.
The prototype uses a configuration of the ESP WROOM 32 Dual-Core Module 32-bit microcontroller by Espressif Systems, covered by a PLA plastic frame created through a 3D printing model. Figure 3 shows the appearance of the first design prototype used in the experiment.
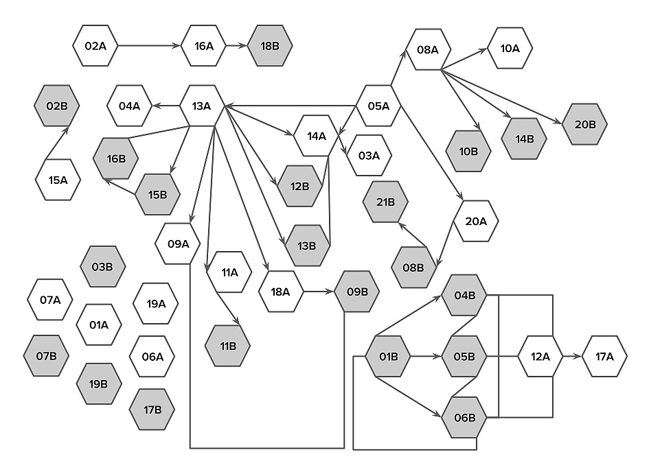
The first prototype was tested to 36 women and 4 men (age range: 60–82 years, mean: 64.49 years) with an average weight and height of 57.12 kg and 156.2 cm, respectively (range BMI 17–28.9, mean: 23.47). Clustered participants’ BMI for Asian people [35] were low to average body mass (<23.5), overweight (23.5–27.5), and obese (>27.5) represented by 21, 13, and 6 participants. A total of 35 and 5 participants resided with the children or family and alone, respectively. The participants were selecting the preferred time to increase the possibility of exercising before testing period (morning/code A or afternoon/code B). Meanwhile, recruitments were conducted by snowballing to increased togetherness in groups. Figure 4 shows participants networking, with arrows pointing from one referring to the other. The lines without arrows show both participants related to each other with two groups formed. However, a participant (4A) did not exercise for one consecutive week and was dropped out.
The first prototype effectively increased HGS. In this context, Wilcoxon signed-rank test result showed a significant difference (provided in Table 2) for both left and right hand between pre-and post-condition of participants using American Society of Hand Therapists protocol [36]. The Cohen’s medium effect size [37] reported 0.59 and 0.52 for left and right hands, respectively.
Qualitative data acquisition through interviews, converted into initial coding grouped into observe segment categories in VPD with the help of NVivo12 software (Version 12.7.0 for Mac OS, published by QSR international, by Tom and Lyn Richards in 2018, Australia). Figure 5 shows the qualitative initial coding for Observe Segment.
Based on the three aspects of the observe segments, the initial coding was separated into categories to obtain the cluster shown in Table 3.
Customer job categories include “learning to use tools” (45 times), “including others” (24 times), “thinking about where to exercise” (23 times), “interacting with others” (21 times), “participating in the community” (14 times), “doing according to one’s own capacity” (13 times), “commitment” (10 times). Participants also reported mixed perceptions of the activity as an opportunity and showed the suitability due to familiarity. Meanwhile, others expressed negative sentiments such as “this activity is not my priority,” “I prefer other activities,” “I get bored after doing it for a long time,” and “I tend to get distracted by other tasks while exercising. Total expression related to customer jobs answers consisted of 249 expressions.
Gains categories comprised “beneficial” (23 times), “good activity idea” and “motivated me (13 times)”, “unique (activity)” (11 times), “has added value” and “monitored” (10 times), “suitable for me” (9 times), “interesting” (6 times), “feeling of being together” (6 times), “something new” (3 times) and various other positive expressions such as “can calculate my performance”, “improve my abilities”, “feel safe (doing this sport)”, “challenging for me”, “increase self-confidence”, “new experiences and perspectives for exercising”, and “have a specific goal (to increase muscle strength”).
Pains categories comprised “at first, some exercise movements were difficult to follow” (25 times), “could not follow (exercise sessions), when the lights were on because I am busy at that time” (6 times), “I was afraid of damaging (the equipment)” (4 times), “I don’t like (doing this activity)” (3 times), “I don’t understand the meaning of the lights on” (2 times), “the lights are too bright”, “exercise equipment combined with technology makes me frustrated”, “this activity is limited in space”, and “this equipment is difficult to connect to the internet”. These expressions explain the opinions of the observation segments. Participants’ expressions fall into the categories of Customer Jobs and Gains than Pains. This design facilitates the older adult’s general expectations of social interaction. However, some answers imply compromise when using ‘technological’ tools. The participants were unsuitable for the design due to distrust of reliability, durability, inability to use the tool properly, “limited place of use”, or other factors such as failure to connect the device to the internet.
Most participants agree that the first prototype, a dumbbell-like design can be used for an extended period. The benefits offered from the design was the inclusion of a new community through new kinds of engagement. A non-coercive and pressure-free method was reported for individuals starting fitness journey at different points. However, the participants were more interested when the log were recorded or monitored by third party to measure capabilities. As a sporting tool, there was no impact of new or contradictory activity between the fundamental concept and the participants’ views.
Pain Reliever vs Pains: Durability, Reliability of the Device, and Flexibility in Exercise TimingParticipants unfamiliar with hand strength training stated that the new exercise activities were initially difficult. However, the design encountered technical challenges as a tool designed with new technology. This was expressed by participants in statements about being unable to use the tool directly due to limited space. Efforts to use the tool properly were marked by contacting experts who provided contacts through WhatsApp. Even though technical issues would develop when using the prototype, participants’ responses remained in the form of “afraid of damaging the tool” or “don’t know the meaning of the light”. Therefore, the following were considered when re-developing the prototype.
1.
2.
3.
4.
The benefits should be emphasized for users who believe that engaging in repetitive primary workout movements must be performed continuously. Therefore, the weight of the device (1 kg) should be adjusted. Feedback from the Pains section of the VPD reported the importance of refining the target user group by excluding individuals who show limited interest in the proposed interactions or core features. The system can broaden the target users to include individuals who enjoy exercise and are monitored by a third party and peer groups or family.
Product and Service vs Customer Jobs: Convey the Main Benefit from ‘Exercise Together’ to ‘Reminder to Performed’The commitment to ‘learn to use the equipment’ and ‘perform exercise’ is acknowledged as a personal motivator even though the initial capacity or ability varies. The opportunity to socialize and contribute to the community seemed interesting but was not more important than regular work. Participants could not immediately participate in exercising despite figuring out there was an active group. An invitation to exercise together for the older adult who had routines was unable to convince the participants to leave or change schedule. Therefore, the promise of rewards for exercising is in the form of ‘reminder to perform’.
Education or emphasis on the amount to which participants desire to measure place in the community must relate to an understanding that the action will improve well-being (health). Older adults who show interest in the design are typically individuals with an open mindset willing to develop new habits, learn skills, and positively embrace the aging process.
Transforming Design as Technology-Driven Products for Older AdultsThe offer or invitation to exercise for the older adult apparently cannot be translated into a design that facilitates a system for exercising together at one time. The social interaction expected to carry out new activities, apparently is not in a form that affect the routine of the older adult.
The first prototype was presented as a novel method to a strength training device. This served as a monitoring tool for users during strength training movements, and a new communication medium to support social interaction. Despite the improved technological abilities, there was no immediate change in behavior to actively engage in exercising at the same time. A new value proposition was formulated, targeting individuals who possess an open mindset, a strong enthusiasm for learning, a desire to maintain social connections, and an early commitment to sustaining physical health as a method of slowing age-related decline. The target age range is expanded since potential stakeholders understand that the type of exercise offered is resistance training. The application of universal design principles [38,39] promotes moving beyond a “special design for older adults” toward an inclusive method that appeals to younger users. This broader target group can use the tool actively and serve as a source of social support and engagement for older adults. Figure 6 shows the design transformation from the first prototype to the second design recommendation.
Based on the new formulation of the value proposition and potential customers, the benefits communicated are the offering of a product that provides a practical experience in strengthening activities. This provides the opportunity to improve understanding and join a community concerned about health. The design [40] serves as a bridge to well-being through physical activity instead of being marketed only as a “technology-driven product”. Older adults known as Prensky’s digital wisdom can determine the methods to overcome technical challenges, as evidenced by the adept use of appropriate technology in maintaining social connectivity, reducing loneliness, and mastering new media technologies [41].
The newly formulated value proposition positions the device as a method to enhance a health-conscious community among the target users. Clarifying the nature of relationships within the community is crucial because the system influences the degree of user engagement. Building a committed community presents an attractive opportunity for users interested in sustainable social participation [42] to create a positive cycle of active inclusion and lifelong learning [43].
The type of activity provided is not limited to older adults since the device can become an interesting engagement for a community of people who share similar health values. The inclusiveness of universal design principles allows people of younger ages to become the target and make the device more approachable to convey the idea of exercising together.
The first prototype is focused on togetherness in exercising. The results of the opinions given by the participants show that the group has busy schedules. Therefore, the expected ‘togetherness’ needs to be facilitated asynchronously to obtain the ‘sense of togetherness’. At certain points, participants reported that the activity became monotonous over time. To address this, incorporating features such as exercise logs and gamification elements, can be facilitated through a multifunctional platform, overcoming the single-purpose limitation of the initial prototype.
The prototype was converted into an application for a wearable device, such as smartwatches. These included generic API sensor [44] and the decision to drop in the form of a specific fitness device to eliminate the weakness of the first prototype.
The new prototype integrates an algorithm that simulates a smartwatch equipped with an API sensor to capture movement inputs derived from fitness motions, as suggested by [45]. The system collects longitudinal motion data at a frequency of seven samples per second, which are processed into 13 dataset features. The prototype predicts user motion patterns to enhance activity tracking and performance analysis using a Long Short-Term Memory (LSTM) algorithm. The preliminary data-input application is capable of recording indoor exercise motions using a generic API [46] which is searched for the dominating cluster as a differentiator for certain sorts of fitness movements [47]. The two follow-up analyses were carried out in response to narrowing down the value proposition. This emphasizes the requirement for social inclusion as part of a lifelong learning opportunity, and a universal design that allows a broader age target. Figure 7 also provides the user interface for mobile application apps (AcTrack v.01, Hapnes Toba, et al., Maranatha Christian University, Bandung, Indonesia, in 2023). Samsung Watch4 type 72AT embedded with Wear OS 4.0 was used as the prototype [48].
Figure 7. The prototype of AcTrack v.01 as the result of reformulating VP. (1,2) input identification of user and left/right hand, (3) start button active, (4a–e) detecting current motions, (5a,b) pie chart graph for motions performed, (6a,b) cumulative summary type of motions performed with each duration and total duration of exercise each day, and (E) error page once data do not synchronize (no wifi).
In conclusion, the iterations conducted for tech-driven design to support physical activities of older adults have led to a unique and novel formulation of the value proposition. The emphasized features aim to broaden the target audience beyond older adults to include younger individuals in line with the core principles of promoting inclusivity and accessibility. Engaging in real-time group exercise is often impractical since most individuals must balance multiple priorities that frequently take precedence over physical exercise. Therefore, the benefit or experience offered must be clarified by accessing the design bridged by an experience that serves as an opportunity for lifelong learning. Reformulating the VP seems to radically change the prototype proposed in this research. However, the new design provides opportunities to maintain meaningful connections with peers.
The dataset of the study is available from the authors upon reasonable request.
Conceptualization, EW and HT; methodology, MM and EW; software, EW; validation, EW, MM and C-HC; formal analysis, MM; investigation, MM; resources, MM; data curation, HT; writing—original draft preparation, EW; writing—review and editing, HT and C-HC; visualization, EW; supervision, HT; project administration, EW. All authors have read and agreed to the published version of the manuscript.
The authors declare no conflicts of interest.
The authors are grateful to the financial support provided by the Research and Community Service Institute of Universitas Kristen Maranatha, Indonesia (SK no. 053/SK/ADD/UKM/XI/2022) and ERGO Lab, Industrial Design Department, NCKU, Taiwan.
The author wishes to thank the older adult participants whose openness and reflections on their resistance toward exercise training made this exploration possible. The author also acknowledges the valuable suggestions and collegial support received from peers and mentors throughout the research process.
1.
2.
3.
4.
5.
6.
7.
8.
9.
10.
11.
12.
13.
14.
15.
16.
17.
18.
19.
20.
21.
22.
23.
24.
25.
26.
27.
28.
29.
30.
31.
32.
33.
34.
35.
36.
37.
38.
39.
40.
41.
42.
43.
44.
45.
46.
47.
48.
Wianto E, Malinda M, Toba H, Chen C-H. Feasibility research on tech-based design for older adults strength training in Indonesia. J Sustain Res. 2025;7(4):e250074. https://doi.org/10.20900/jsr20250074.

Copyright © Hapres Co., Ltd. Privacy Policy | Terms and Conditions