Location: Home >> Detail
TOTAL VIEWS
J Sustain Res. 2025;7(3):e250045. https://doi.org/10.20900/jsr20250045
Urban Design and Regional Planning Unit, Building Sciences and Urbanism Department, University of Alicante, San Vicente del Raspeig 03690, Spain
* Correspondence: Leticia Serrano-Estrada
Urban environments often overlook the spatial needs of caregivers, despite their essential role in sustaining social and economic well-being. The increasing demand for care services in the European Union, particularly in Spain, highlights the need for integrated urban planning approaches that prioritise accessible and inclusive caregiving spaces. By framing caregiving as a pillar of sustainable and inclusive urban communities, this research identifies a critical gap between theory and practice in recognising caregiving needs in the urban fabric. To address this, a conceptual review methodology was employed to synthesise academic and policy perspectives, enabling the development of a Caregiving Place Taxonomy, grounded in theory and applicable to spatial diagnostics. Digital data tools—particularly Google Places—were used to enable reproducible and granular urban mapping. This framework is applied in a pilot study in Alicante (Spain), revealing mismatches between care-related infrastructure and caregiving mobility patterns. The findings underline the need for policy interventions that consider the spatial dimension of care work, offering a diagnostic tool for designing inclusive cities.
Reflections on care in the European Union have intensified due to demographic shifts and evolving socio-economic structures, including declining fertility rates, immigration flows, an aging population, and increased healthcare demands [1]. Specifically, in the Spanish context, population aging, increased participation of women in the labour market, and geographical dispersion have significantly changed the availability of informal care [2]. As caregiving needs expand, ensuring equitable access to caregiving-related spaces and services has become essential for sustainable urban development.
Despite policy efforts to support dependent care, caregiving responsibilities remain unevenly distributed, with women still carrying a disproportionate share of unpaid care work—around 60% of in-home and out-of-home caregivers are women between 50 and 60 years old [3]. This burden is especially pronounced in vulnerable urban communities, where limited infrastructure and economic opportunities constrain caregiving choices, reinforcing social and gender inequalities [4]. However, demographic trends—such as increased life expectancy—are gradually reshaping caregiving roles, prompting a need for inclusive urban policies that support a diverse range of caregivers and care recipients [5]. These changes highlight the need to raise care awareness among society, the public and governmental institutions. As the population ages and gender roles evolve, the demand for comprehensive care services—ranging from childcare to eldercare—continues to increase. In this context, a comprehensive exploration of urban public spaces and, particularly, the spatial distribution and accessibility of care-related activities, is crucial for understanding and addressing the needs and daily routines of those involved in caregiving [6].
Feminist scholars have underscored the historical gender biases in urban studies [7,8]. Fields of knowledge such as architecture and urban planning, historically male-dominated, have treated public spaces as uniform and gender-neutral places, assuming the universality of interests. This male-centric approach to urban planning implies a significant challenge to women's interactions in the city, underlining a lack of gender sensitivity in urban design [9]. Despite this, women have persistently advocated for active participation in urban design, striving for a more inclusive design of public spaces [10–12].
Compelling evidence from spatial and gender-related research highlights significant differences in mental representations and uses of space. Urban planning studies suggest that public space design disproportionately affects women’s daily lives due to their closer connection to the urban environment and increased engagement in family-related tasks [6], such as picking up children from school or accompanying them to medical appointments or extracurricular activities [13]. Women’s urban experiences differ significantly from those of men, shaped by travel patterns influenced by social standards, cultural expectations, and power dynamics [8]. Cities, when conceptualised without considering diverse realities, tend to exclude women, children, people with disabilities and the elderly [14], overlooking care responsibilities that are primarily shouldered by women—see Figure 1.
Figure 1. Weekly hours spent on care activities and household chores in Spain. Source: Authors based on Quality of Life Survey 2016, [15].
An exploration of public policies concerning urban environments is crucial for understanding gender inequalities in the city [4]. Spanish cities are developing specific public policies related to gender and care to address these biases based on Sustainable Development Goals as part of the 2030 Agenda plan—e.g., the Urban Agenda for Seville [16]. However, most of them still show limited transversality and focus mainly on social integration—i.e., employment, education, health, etc., highlighting the need for gender mainstreaming in urban environments [17]. Nevertheless, many of these policies emphasise the importance of developing new diagnostic tools to integrate a gender perspective and improve the experience of caregivers in cities, ultimately promoting more inclusive and sustainable urban design. Precisely, this last idea forms the foundation of this research.
This study addresses two key research and policy gaps identified.
The first gap is the urgent need for mapping care-related dynamics, which is one of the main strategies highlighted by public policies that address gender equality and care—as will be developed further in the following section. In this regard, current literature lacks practical approaches to effectively identify and map these spaces, considering their distribution and accessibility in the urban environment. Although foundational works like those of Sánchez de Madariaga [18] and Sánchez de Madariaga & Zucchini [19] have laid the groundwork, there are relatively few studies that translate the theory of care work in the city into measurable and quantifiable strategies to guide diagnostics and decision-making.
The second gap concerns the underutilisation of available technology-based sources, such as geolocated data from digital platforms that offer worldwide coverage and provide structured and standardised datasets, to date, far more consistently than national or regional datasets. This allows for more accurate diagnoses, evaluations, and comparisons across different geographical locations. Such an approach is currently lacking for assessing spatial care-related dynamics in cities. Although extensive digital data is available, there has been insufficient exploration of these tools for identifying and mapping places that support caregiving activities in urban settings. This underuse represents a missed opportunity to gain a more precise, dynamic, and up-to-date understanding of care provision and infrastructure. Most existing methods rely on traditional data sources; for instance, studies by Ravensbergen et al. [20] and Chava et al. [21] analyse care mobility and patterns primarily using origin-destination surveys. Only a few exceptions, such as the work by Carpio-Pinedo et al. [22] employ spatial analysis using Geographic Information Systems (GIS) and open data to identify areas of accessibility to ‘everyday life infrastructures.’ Without fully leveraging digital tools like geolocated datasets, the field lacks innovative approaches that could provide richer insights into spatial care-related dynamics.
In view of the above, this study proposes a conceptual review methodology that bridges theoretical frameworks on care, urban planning, and policy by developing and applying a Caregiving Place Taxonomy. The objective is twofold: to provide a classification of caregiving-related spaces and to demonstrate how digital place-based data can be used to map and explore the spatial distribution of care infrastructures in urban environments. The taxonomy is designed to support planners and policymakers in identifying spatial gaps and fostering more inclusive urban systems. Google Places is used as an exemplary place-based data source as it has proven to be useful for identifying and categorising locations (economic and urban activities and places) with a high level of granularity across various geographic contexts [23].
The manuscript is organised as follows: Section 2 introduces the conceptual relationship between public policies and the recognition of care. Section 3 outlines the development process of the Caregiving Place Taxonomy. Section 4 presents the proposed dataset to map the taxonomy of caregiving-supportive places, along with a practical application, and Section 5 offers concluding remarks and discusses implications, limitations and future research directions.
Before the late 1960s, planning practice exhibited a significant level of uniformity, working under the assumption that individuals had similar needs and concerns [24]. In the post-war era, urban planning tools were designed to be gender-blind, resulting in a systematic marginalisation and overlooking the challenges that women faced in urban contexts [25].
It was not until the 1970s that the rise of feminist scholarship, together with shifting socio-economic dynamics, led to criticism within planning discourses and highlighted the neglect of women's needs and the inherent gender inequalities in urban policy. This criticism resulted in specific actions, integrating women’s perspective into diverse planning subdisciplines and policies during the 1980s [11,26] According to MacGregor [27], many feminists emphasised women’s distinct views, advocating for mixed-use zoning, walkable urban spaces, care facilities, and inclusive public transportation. Feminist criticism spread beyond the physical environment, questioning unequal power relations as planning was still dominated by male values, and women were excluded from meaningful participation. By the 1990s, the integration of feminist perspectives into planning theory demanded by feminist scholars resulted in the adoption of gender studies as a new field of analysis [11,27], considering not only women, but also men, children, elderly and individuals with disabilities, or ethnic and sexual minorities. The incorporation of gender considerations and the acknowledgement of diversity have contributed to social justice and sustainability within the built environment [25].
Amidst the ongoing efforts to mainstream gender in public policy and the subsequent challenges posed by the care crisis, the exploration of the care-related economy, and the impacts caused by the COVID-19 pandemic, several previously overlooked public needs have come sharply into focus. Consequently, an urgent imperative to formulate comprehensive public policies emerges, with a focus on enhancing public services and enacting specific care-related legislation, thus underscoring the escalating significance of “care policies” [28].
Care policies constitute governmental strategies that allocate resources to acknowledge, diminish, and redistribute unpaid care, playing a pivotal role in achieving gender equality [29] and minimising care-related inequalities. These policies aim to safeguard care-related individuals’—both caregivers and recipients’—rights and well-being, facilitating diverse interests, such as social protection transfers to staple services or labour regulations [30].
Notably, care policies are frequently embedded within broader gender policies. This is not an arbitrary association but rather a reflection of how policies have evolved and been restructured over time. Many governmental and institutional strategies addressing care treat caregiving as a gendered issue because empirical studies continue to show that women disproportionately assume caregiving responsibilities [15]. While contemporary policies increasingly acknowledge diverse caregiving arrangements involving men, children, elderly individuals, and other social groups, the persistent gendered distribution of care work remains a critical factor in policy design. To ensure a comprehensive review of care-related policies, this research selected documents based on their relevance to caregiving issues from the Spanish context. The analysis included legal frameworks, governmental strategies, and institutional action plans from many entities, while excluding opinion pieces or non-policy-specific academic literature.
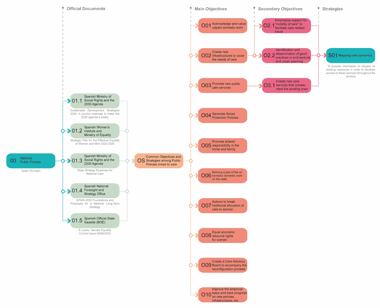
Spain was ranked fourth in the European Gender Equality Index of 2023 (Figure 2). This index rates EU countries with a score from 1 to 100 under six distinct domains—work, money, knowledge, time, power, and health—depending on the level of equality reached between women and men in each of them. Spain has undergone notable progress, particularly in the time spent on care-related activities category—surpassing the European average by 6.9 points—attributed to a more equitable distribution of care responsibilities and daily household chores. Spain’s achievements are underscored by the implementation of Sustainable Development Strategies 2030, orchestrated by the Spanish Ministry of Social Rights, Consumer Affairs and 2030 Agenda, for effective equality between women and men [31], and Gender Equality e-Codes from the Spanish Official State Gazette, among others. Particularly, the State Care Strategy Roadmap takes precedence, emphasising Spain’s focus on comprehensive care policies.
Figure 2. Graphical scheme of European Gender Equality Index [32]: The case of Spain. Source: European Institute for Gender Equality.
Based on the revised public policies on gender and care in the Spanish context, a thematic content analysis approach was used, manually coding policies into predefined categories—such as recognition of unpaid care, infrastructure and service provision, legal frameworks, work-life balance policies, and social protection measures. Through this process ten shared policy objectives were identified (Figure 3), which form the foundation for understanding how public policies address caregiving needs at different governance levels: {O01} recognising and valuing unpaid domestic work, {O02} creating new infrastructures to cover care needs, {O03} promoting new public care services, {O04} generating public social protection policies, {O05} promoting shared responsibility at home and between family members, {O06} redirecting part of domestic work to the State, {O07} promote actions from the educational sphere aimed at breaking women’s care allocation, {O08} providing equal rights to economic resources for women, {O09} the creation of an advisory board for care to guide the reconfiguration process, and {O10} improve the empirical base and track progress on new policies or infrastructures.
Among these objectives, three—{O01} recognising and valuing unpaid domestic work, {O02} creating new infrastructures to cover care needs, {O03} promoting new public care services—are directly dependent on a spatial understanding of care. Mapping caregiving dynamics becomes a foundational strategy to guide urban interventions, enabling better diagnostics of infrastructure gaps and more targeted planning responses. This includes creating regulatory frameworks that oversee specific care facilities according to diverse geographic contexts or developing new care-related services that complement existing ones. By effectively mapping care-related resources, this strategy ensures that new infrastructures are created to meet care needs, new public care services are promoted, and unpaid domestic work is recognised and valued.
In order to translate policies into practice by obtaining a spatial understanding of care, a Caregiving Place Taxonomy is proposed that identifies and highlights the places and venues most needed by caregivers. This Caregiving Place Taxonomy would assist decision-makers in planning and developing care-supportive infrastructure while also offering caregivers wider available options to plan their movements more efficiently. This is particularly important given the unique mobility patterns associated with caregiving, which often involve short, chained trips to multiple locations throughout the day [18]. To give light to this, the next step is to examine research that identifies which specific places are most relevant for caregiving, understanding how these locations support the well-being of both caregivers and care recipients. Rather than reinforcing gendered assumptions, this study aims to deepen the understanding of caregiving needs by focusing on the spatial dimension of care work. In this way, it contributes to the development of more inclusive urban policies that support caregivers—regardless of gender—and improve accessibility to essential care services.
This study employs a conceptual review methodology to develop the Caregiving Place Taxonomy, drawing upon theoretical and policy literature on care, gender, and urban space. Conceptual reviews are particularly appropriate when the objective is to integrate diverse perspectives and construct new analytical frameworks rather than evaluate empirical findings [33,34]. The process followed three interrelated stages, as outlined in Figure 4.
In Stage 1, we reviewed care as a conceptual framework in research, focusing on feminist critiques of planning, the mobility of care, and the spatial dimensions of caregiving. This established the theoretical foundations of care as a public and urban concern.
In Stage 2, we identified specific places that support caregiving activities by synthesising spatial references in the reviewed literature and public policies. Both direct mentions and interpretative mappings were used to associate caregiving tasks with physical urban settings.
In Stage 3, we developed the Caregiving Place Taxonomy by organising identified places into six caregiving-supportive categories. This abstraction was guided by the logic of taxonomy-building: grouping concepts that share structural functions in relation to caregiving needs.
This staged, theory-driven approach allowed for the construction of a taxonomy that is not only grounded in conceptual literature but also offers operational value for spatial diagnostics and inclusive urban planning.
Figure 5 shows an illustrative example of how the proposed methodological approach to develop the Caregiving Place Taxonomy is obtained from text excerpts of the literature review— developed further in the following section—focusing on mobility of care, care activities, and care locations.
The concept of care has evolved as a critical framework within urban studies, emphasising the recognition and integration of caregiving activities into the planning and design of cities. Originating from feminist scholarship, the notion of “care” encompasses a broad range of activities essential for the maintenance, continuity, and repair of our daily lives, as articulated by Tronto [35]. These activities are not merely personal responsibilities but are deeply embedded in the social and spatial fabric of urban environments, affecting how cities are experienced and navigated by different groups. Feminist scholars have long criticised the gender-neutral approach traditionally adopted in urban planning, which often overlooks the distinct needs and experiences of women and other marginalised groups. As early as the 1970s, feminist critiques began to highlight the inherent gender inequalities in urban policies, leading to calls for the inclusion of women’s perspectives in planning [11,27]. These critiques laid the groundwork for understanding care not only as a private concern but as a public and spatial issue that demands attention in urban research and policy.
Care, therefore, is defined as an all-encompassing activity, crucial for the sustenance of life. Tronto’s [36] research breaks down care into four phases: caring about, taking care of, caregiving, and care receiving, each corresponding to ethical elements such as attentiveness, responsibility, competence, and responsiveness. This structure has been influential in shaping research on care within urban studies, as it underscores the multifaceted nature of care and its implications for urban spaces.
Building on this theoretical foundation, the application of care within urban planning and mobility studies has evolved to consider caregiving activities as integral to city dynamics [19]. The concept of “mobility of care,” coined by Sánchez de Madariaga [18] emphasises the recognition, dimension, and incorporation of daily journeys associated with caregiving and domestic responsibilities—critical for sustaining life—that typically involve short trips, such as accompanying others, daily shopping, and household maintenance, excluding leisure activities. These trips imply movements to specific locations in the city at particular times of the day [13]. Despite their significance, these caregiving trips are often overlooked in mainstream transportation research and policy [37]. Recognising and quantifying these specific movements and locations is crucial for enhancing transport planning, thus facilitating a better adaptation of urban infrastructures and services to meet caregivers’ and care recipients’ needs [38]. Scholars such as Orjuela and Schwanen [37] argue that “care receiving” is partly excluded from Sánchez de Madariaga and Zucchini’s [13] definition of mobility of care, primarily due to health-related trips being categorised separately. Additionally, the mobility of care excludes certain trips, such as recreational walks, and other leisure activities, despite their importance in self-care contexts.
Therefore, we can argue that understanding the complexity of caregiving trips, activities, and locations in urban environments demands a more nuanced approach. Given the lack of a standardised categorisation for caregiving places, it is necessary to draw on previous research to establish a taxonomy of locations that should be prioritised for supporting caregiving activities in cities. In reviewing the literature, we identified five key approaches that provide distinct but complementary perspectives on how care is conceptualised and integrated into urban research: {1} the caregiving city [39]; {2} the mobility of care from a gender perspective and its impact on urban planning [29]; {3} the parental involvement and child needs [40]; {4} the care of older, sick, or individuals with disabilities [41] and {5} the care economy [42]. These approaches offer theoretical and empirical insights that inform the development of the proposed taxonomy by highlighting the diversity of caregiving experiences and the spatial implications of care-related activities.
Firstly, the caregiving city focuses on the spatial organisation of care and how cities can be structured to support caregiving responsibilities. Scholars such as Power and Hall [39] explore the evolving geographies of care and the impact of public-private interactions in shaping caregiving environments; Tobío et al. [43] address the challenges of caring for individuals to improve both caregivers' and receivers’ conditions; and Torns [44] emphasises the need to recognise domestic work, primarily carried out by women, and the decline of the traditional gender model. Tobío [45] explores complex social practices of care and the ethics of associated responsibility from feminist theory, while Col·lectiu Punt 6 [14] proposes an urban paradigm toward a caregiving city based on the sustainability of life and shared social responsibility. Valdivia [46] establishes criteria to initiate the construction of caregiving territories, and Ciocoletto [47] aims to integrate the daily dimension into urban planning through a neighbourhood-level gender analysis using qualitative data. Additionally, considering how care can inspire utopian visions for equitable and caring cities is considered, urging urban researchers and practitioners to reflect on the transformative potential of care within the urban environment [48].
Secondly, the mobility of care and its impact on urban planning highlight how caregiving responsibilities influence travel behaviour and urban mobility systems. This approach builds on theoretical works from Horelli [29], who highlighted the evolving challenges in urban planning and underscored the current lack of gender awareness in the European Union and United Nations urban agendas. It also includes studies, such as those by Sánchez de Madariaga and Novella Abril [49] who advocate for sustainable city and town planning from a gender perspective, and research by Chinchilla [50] who emphasises the responsibility of urban designers and policymakers in equitably distributing opportunities. Research by Tapia [51] is also included, which advocates for a change in care considerations across three dimensions—recognising the non-neutral nature of design, centring the city around social reproduction, and fostering social co-responsibility—and proposes a redistribution of responsibilities and fair economic compensation. Scholars such as Pérez Sanz and Gregorio Gil [52] are also considered as they propose the restoration of knowledge from feminist ethnography, shedding light on gender and sexuality inequalities in urban spaces, emphasising the role of emotions like fear and non-belonging.
Furthermore, practical studies rooted in traditional sources in this area, such as Sánchez de Madariaga [18] and Sánchez de Madariaga and Zucchini [19] analyse the mobility of care through journeys taken by different caregiver profiles. Ravensbergen et al. [20] conduct an exploratory analysis of mobility of care based on origin-destination surveys, and Chava et al. [21] identify mobility patterns through survey use. Jirón Martínez et al. [53] classify six relevant categories for understanding the spatial component of care through a methodological approach based on mobile ethnographies and surveys, highlighting complexities beyond the domestic realm. Additionally, Zamorano Moreno [54] implements self-organising maps and decision trees to spot travel patterns from a gender perspective, and Vasquez et al. [55] use surveys and interviews as well as spatial analytical techniques to explore care-related mobility patterns. Further aligning with contemporary sources, the study conducted by Carpio-Pinedo et al. [22] explores how GIS can contribute to a gender-centred urban planning, specifically focusing on everyday infrastructure and perceptions of safety.
Thirdly, parental involvement and child needs consider how caregiving responsibilities related to children influence urban design and access to services. Research in this area, such as the Nóblega et al. [40] study on parental roles and involvement from both genders’ perspectives, and Espinoza Herrera’s [56] examination of domestic and caregiving disparities between genders were considered. The latter focuses on unpaid work, examining the activities that children under 12 years old participate in and the amount of time dedicated to these tasks. Likewise, Jelin et al. [57] reflect on the care needs of children by showcasing current situations where care is involved.
Fourthly, the care of older, sick, or individuals with disabilities explores the accessibility and infrastructure required to support dependent populations. Scholars such as Echavarri Alfaro et al. [41] discuss the needs of families caring for older adults and guide support actions; Rogero-García et al. [58] analyse formal and informal care distribution to dependent older individuals in Spain; and Araya Pérez [59] highlights the needs of older, sick, or dependent individuals, from medical treatments to intellectual stimulation and entertainment activities.
Lastly, the care economy examines the economic structures underpinning caregiving activities, including unpaid labour, state support, and market-driven care services. Galindo Meneses [42] introduces an alternative perspective that identifies redistributive and reciprocal logics for meeting human needs without relying solely on economic resources. This perspective broadens the understanding of care by emphasising economic frameworks that support caregiving activities beyond traditional market structures.
By integrating these five approaches, the Caregiving Place Taxonomy captures the complexity of care-related activities and venues within urban environments. Specifically, it provides a structured way to identify and categorise spaces that support caregiving, facilitating a more inclusive and responsive urban planning approach. For instance, insights from the caregiving city perspective help define key public and community-oriented caregiving spaces, while knowledge from mobility of care research ensures that transport networks accommodate caregiving-related trips. Similarly, understanding parental involvement informs the inclusion of child-focused amenities, and recognising the care needs of older and dependent individuals helps shape accessibility guidelines for public spaces and the inclusion of other care facilities. Finally, incorporating the care economy dimension broadens the scope of caregiving infrastructure beyond physical public spaces to include the economic structures, labour dynamics, and resource management systems that sustain caregiving activities.
This integrated approach strengthens the Caregiving Place Taxonomy by ensuring that care is not only acknowledged but also systematically embedded in urban planning and policy. It is a tool that enhances the identification of caregiving activities in cities and promotes equitable access to caregiving-supportive environments.
Places that Support Caregiving ActivitiesFollowing the identification of scholars researching care developed in the above section, the next step to develop our Caregiving Place Taxonomy, is to outline the wide range of activities that constitute care.
Understanding Caregiving ActivitiesCaregiving activities involve a diverse scope of essential tasks that are fundamental for sustaining life and ensuring the well-being of individuals [53,58]. These activities extend beyond mere physical care, incorporating functions such as parenting, education, and companionship [51] as well as practical responsibilities like home maintenance and administrative duties [54,60]. Additionally, they cover various aspects including hygiene, physical and mental health, rest, play, grooming, self-care, and communication [53].
Previous research has also argued that caregiving activities should account for less visible responsibilities, such as mediation tasks, conjugal representation, and emotional support, which involve interpersonal bonding or psychological assistance [44,61]. These activities vary according to the type of caregiver and care receiver involved. For instance, children and adolescents typically require direct physical care, developmental support, and assistance with daily activities [57], whereas older, sick, or dependent individuals may need 'clinic activities’ [62], such as receiving medical information and treatment, intellectual stimulation, or recreational activities, among others [59]. Moreover, activities like visits or walks in open public spaces also serve as important care-related activities that benefit both care receivers and caregivers by promoting self-care [37] and better social integration.
When examining caregiving activities associated specifically with children or adolescents, Nóblega et al. [40] categorise them into 5 dimensions: {1} direct care, which includes feeding, bathing, dressing, and sleeping; {2} indirect care, which involves organisational tasks and resource planning for children—such as buying food, taking them to the doctor or attending school meetings—; {3} teaching and discipline, comprising actions like teaching skills and setting behavioural limits; {4} participation in recreational activities, such as reading stories or playing games; and {5} leisure activities outside home, including walks, park visits or accompanying care recipients to extracurricular activities. Many of these activities are common across different care profiles as they fulfil essential needs for life maintenance [58].
Similarly, the care of sick individuals and the elderly includes tasks focused on physical and mental health, such as medication administration, intellectual engagement, and management of health-related administrative duties [59,63]. Care-related activities also encompass practical tasks like household maintenance or administration [54].
Locating Caregiving-Supportive PlacesBuilding on the recognition of diverse caregiving activities, it is essential to identify the specific locations where these activities occur. In this study, the term “caregiving-supportive places” is used to refer to physical locations in the urban environment that facilitate care-related activities. These places extend beyond the domestic sphere across a wide range of public and community spaces, including commercial establishments, educational institutions, health centres, leisure and sports areas, and even mobility systems [43,48]. Recognising the full spectrum of caregiving-supportive places within urban environments is crucial for understanding and designing new models of interaction and support that respond to the real needs of caregivers and care recipients [46].
Many of the studies reviewed mainly focus on describing care actions rather than pinpointing the specific locations where these activities take place. For instance, while activities such as “administrative tasks” are frequently mentioned, the exact type of venue—such as banks or government offices—where these tasks are performed, is often not specified. The Caregiving Place Taxonomy, therefore, includes all care activities within its scope, regardless of whether a specific location has been identified, to ensure a comprehensive approach. To address this, two strategies were adopted to identify caregiving-supportive places: {1} direct incorporation from the literature review, which includes spaces explicitly recognised in prior studies, and {2} interpretation of undefined places based on specific caregiving activities identified in earlier sections.
Key contributions from various studies offer a detailed picture of caregiving-supportive places: Zucchini [38] and Sánchez de Madariaga & Zucchini [13] provide insights into a wide range of places, from businesses and shopping establishments to educational centres, hospitals, administrative buildings, and leisure spaces like public parks and cultural centres. Ciocoletto [47] highlights the importance of markets, day-cares, schools, civic centres, libraries, sports centres, and gyms. Meanwhile, Galindo Meneses [42] expands the view to include places relevant to the care economy, such as state administrative offices and non-profit entities. The role of infrastructure and mobility systems, such as public transport stops, is emphasised by Col·lectiu Punt 6 [14], Power and Williams [48] and Valdivia [46].
When caregiving-related activities are referenced without specifying their locations, an interpretative approach is used to suggest a possible setting. For example, as referenced in Figure 5, Sánchez de Madariaga [18] identifies activities like “escorting others”, “shopping for daily living”, “household maintenance”, “organisation and administrative errands” or “visits to take care of sick or elderly relatives”. These activities can be associated with locations such as public transport stops or stations—tramway, bus, railway, and subway—for “escorting others”, supermarkets, pharmacies, drugstores, bakeries or convenience stores for “shopping for daily living” or “household maintenance”. Also, banks, ATM, city hall, management services, or accountants’ offices could be related to “organisation and administrative errands”, and care homes or hospitals to “visits to take care of sick or elderly relatives”.
Similarly, Jirón Martínez et al. [53] discuss caregiving activities such as “communication practices, hygiene, physical and mental health, rest, education, feeding, play, grooming,” which can be directly or indirectly associated with various locations. For example, activities like “communication practices” and “education” can be mapped to libraries, day-cares, or primary and secondary schools. Activities related to “hygiene” and “grooming” could be associated with supermarkets and drugstores. Similarly, activities promoting “physical and mental health” may take place in health centres, hospitals, psychology and physiotherapy consultations, pharmacies, or gyms. “Feeding” might involve supermarkets and markets, while “play” can be associated with parks, plazas, or primary and secondary schools.
The dual approach proposed—drawing directly from existing literature and interpreting undefined locations—supports the Caregiving Place Taxonomy that provides a comprehensive basis for pinpointing caregiving-supportive places. Figure 6 presents a three-column flowchart that visually demonstrates the relationship between care-related places identified in the literature and their respective authors. The length of the black lines indicates the number of times a specific place is mentioned, while the width of the bands reflects the citation frequency of these caregiving places. In grey, the third step of this methodological approach is shown, which will be explained in the following section.
Figure 6. Identification of places that support caregiving activities from the literature framework. Source: Authors using the RAWGraphs visualisation tool (RAWGraphs open-sourced data visualisation tool (https://www.rawgraphs.io/)). Accessed on 25 November 2024.
Following the identification of caregiving-supportive places, this research presents a refined taxonomy that classifies care-related locations into comprehensive categories. Drawing on the classification of caregiving activities proposed by Carpio-Pinedo et al. [22]—which includes childcare, elderly care, care for sick family members, home maintenance, and access to distant facilities—this study expands this classification of caregiving environments beyond direct care provision to include spaces that also support the economic, administrative, self-care and logistical dimensions of care.
To address this broader perspective, this research establishes six categories of caregiving-supportive places: {1} proximity establishments, {2} health and mental/physical well-being, {3} education, {4} public transport, {5} household management and administration, and {6} public spaces. The section “Places that support caregiving activities” lays the groundwork for our taxonomy by acknowledging the wide range of locations that contribute to caregiving beyond traditional domestic settings.
Each category encompasses specific roles that support caregiving activities within urban environments. The household management and administration category includes entities like banks, ATMs, city councils, and consultant services. Proximity establishments include supermarkets, markets, bakeries, drugstores, 24-hour stores, dry cleaners, or laundries, among others. The education category incorporates primary and secondary schools, universities, civic centres, and libraries. The public spaces category covers parks, plazas, pedestrian streets or playgrounds. The health and physical/mental well-being category covers sports facilities such as gyms, health centres, day centres, hospitals, care homes, pharmacies, or psychological and physiotherapy consultations. Lastly, the public transport category includes bus stops, tram or subway stations.
This taxonomy is developed as a research contribution, synthesising caregiving-supportive places identified in prior studies with new classifications derived from a broader conceptualisation of care.
Figure 7 presents the complete process through a three-column flowchart that visually depicts the relationship between care-related places identified in the literature, their respective authors, and the caregiving categories proposed in the Caregiving Place Taxonomy. The flow bands are organised from widest to narrowest, prioritising the most frequently cited places at the top of the list.
After defining the Caregiving Place Taxonomy, this section addresses the first and second gaps identified in the revised literature and policies—mapping care-related dynamics and the underutilisation of available technology-based sources. To achieve this, geolocated data from Google Places is used as the primary data source. Google Places was selected for its global coverage and ability to provide up-to-date information on both the physical dimension of urban activities [64]. The use of Google Places data has been explored in recent studies focused on urban activity, building uses, and place management [65,66]. Building on its potential and previous research conducted by the authors [67], this study employs Google Places as a proxy for identifying and mapping caregiving-supportive places.
Correlating Caregiving-Supportive Places to Google Places CategoriesA standardised list of Google Places’ place types was obtained through the platform’s website [23]. To ensure the place types were included real-world location, data was retrieved, via Google Places’ API, from the central area of Alicante city in Spain. Data was obtained using a web-based application SMUA—Social Media Urban Analyser [64], ensuring the inclusion of multiple relevant variables such as geographic coordinates, addresses, place names, and place categories. This information underwent a validation process to remove duplicates and retain only those registers corresponding to places and venues. Entries related to street names, neighbourhood names, etc., were removed from the dataset. The geolocated listing of places was prepared to enable further visualisation in GIS.
The researchers then proceeded to manually match the caregiving-supportive places from the Caregiving Place Taxonomy to the closest available Google Places’ listing and its respective category. Some correlations, like supermarkets, pharmacies, or bus stations, were straightforward due to their equivalent categories in Google Places. Other sites, such as care homes or non-profit organisations, required more interpretative approaches, associating them with broader categories like health services or local government offices.
Figure 8 illustrates the above-mentioned process through a four-column flowchart, visually representing the relation between care-related places in the literature, their respective authors, the assignment of a Google Places’ place type classification, and the caregiving-supportive places of the Caregiving Place Taxonomy. The length of the black lines represents the number of mentions of a specific place in the literature review, while the width of the bands indicates the citation frequency of specific caregiving places. For example, hospitals—both a care-related place and a Google Places category—are aligned to the care-related category “Health and physical/mental well-being”, reflected in works by Solar Ortega [68], Esquivel, et al. [69], and Araya Pérez [59].
Aligning the Caregiving Place Taxonomy with Google Places’ classification allows for the mapping and analysis of caregiving-supportive places at different levels of granularity. This approach considers both broad categories and their corresponding place types. As illustrated in Figure 9, it can be appreciated the distribution of caregiving-supportive place categories (top) and specific places (bottom).
Figure 9. Distribution of care-related categories (top) and caregiving-supportive places (bottom) around three tram stops located in Alicante city centre (Luceros, Mercado and MARQ-Castillo). The dotted blue line denotes an exemplary 800 m-walking distance area delimitation from stations. Source: Authors.
Figure 9 provides an excerpt from a previous study conducted [70], which analysed the entire Tram Line 2 within the municipality of Alicante, adopting the Caregiving Place Taxonomy. The selection of these three tram stops, situated in the city centre, highlights areas of higher density in caregiving-supportive places. These central urban nodes are characterised by a greater concentration of venues related to health, physical, and mental well-being, along with proximity establishments, while other caregiving categories, such as household administration and public spaces, were comparatively underrepresented. To assess the visibility of caregiving places in digital spatial data, we compared the complete set of locations retrieved from Google Places with the subset filtered through the Caregiving Place Taxonomy. Only 15% of the venues in the original dataset qualified as caregiving-supportive places under the taxonomy criteria. This underrepresentation highlights the limited capacity of urban settings to accommodate the full range of caregiving activities and underscores the importance of using targeted classification tools—such as the taxonomy proposed here—for spatial diagnostics in urban planning. A detailed account of the methodology for applying the Caregiving Place Taxonomy to a specific case study and the full tram Line 2 analysis, and policy implications can be found in the original case study publication [70].
The study builds on the premise that creating sustainable and inclusive urban environments requires addressing the needs of those involved in unpaid care activities, recognising caregiving as a near-universal experience. It responds to the critical need for practical applications that bridge the gap between theoretical understandings of care and the spatial practices of urban planning. Integrating caregiving spaces in cities, however, requires not only formal inclusion in planning systems—whether regulatory or discretionary—but also a cultural shift in recognising caregiving as a public matter rather than a private responsability [71]. Planning cultures play a crucial role in determining the spatial representation of care. In many contexts, caregiving responsibilities have historically been seen as private or family-based rather than a public concern requiring urban planning interventions [72]. This perception affects how caregiving infrastructure is prioritised in planning agendas, often leading to fragmented or informal solutions rather than comprehensive, integrated strategies, in line with the growing discourse on gender-sensitive and care-inclusive urban planning [17,73].
Despite a substantial body of research and policy on care-related needs and activities, practical tools for translating this knowledge into the spatial dynamics of cities have been lacking [74]. Thus, the main contribution of this research is the cross-referencing of a wide range of academic literature and policy objectives related to gender equality and care, which grounds its conceptual review methodology in established knowledge and aligns it with current policy frameworks. This alignment enhances the relevance and applicability of the Caregiving Place Taxonomy development, making it a theoretically robust and practically useful tool for urban planners and policymakers.
ImplicationsThis study offers both theoretical and practical implications. Theoretically, the Caregiving Place Taxonomy contributes to feminist urban theory and spatial planning by translating the abstract, often overlooked concept of care infrastructure into a systematic spatial framework. It builds upon the conceptual foundations of the “mobility of care” and “care economies” by operationalising caregiving through spatial categories that are analytically rigorous and applicable in policy and planning contexts. The taxonomy fills a gap in existing literature by enabling the spatialisation of care as a measurable, mappable, and replicable phenomenon within urban diagnostics.
These practical applications operate across different scales: individuals may use the taxonomy to locate resources, urban planners may diagnose spatial mismatches in care provision, and institutions may use it to inform policy frameworks or investment priorities. The taxonomy’s multiscalar relevance supports both personal decision-making and structural planning frameworks.
The taxonomy’s application to real-case scenarios enables the identification and classification of places that support caregiving activities in urban settings, with a high level of granularity. For instance, it could serve as a valuable tool for caregivers to locate resources and establishments, aligning with the strategies outlined by the Spanish Women’s Institute and the Ministry of Equality of the Spanish Government [75]. These maps can reveal deficiencies in care-related infrastructure—such as inadequate public transport stops or a scarcity of certain types of establishments, thereby helping to prioritise interventions in urban areas, particularly in lower-income neighbourhoods, where care and mobility of care are most affected by issues like limited accessibility, perceived safety concerns, or a lack of caring facilities [70]. Ensuring that such interventions respond not only to current conditions but also to evolving socio-economic changes is crucial. Since urban demographics shift over time—due to variations in income levels, education, gender distribution, and age structures— periodic reassessment of caregiving infrastructure is necessary to maintain inclusivity. Improving accessibility to existing care locations and strategically introducing new places that support caregiving activities around established transport hubs is vital for improving the mobility of care [76]. Furthermore, ensuring an equitable distribution of caregiving resources is essential for achieving urban sustainability, as addressing caregiving needs in marginalised communities directly enhances the overall resilience of cities. Table 1 illustrates potential applications of the taxonomy across different urban planning domains.
These strategies aim to enhance the quality of urban built environments for “care subjects” [77]—both care receivers and caregivers—by optimising the use of crowdsourced geolocated data and care-related mapping.
Its conceptual grounding strengthens its utility not only as a diagnostic tool, but also as a theoretical model to embed caregiving into spatial planning discourse. By leveraging digital tools, in this case Google Places, urban diagnostics in cities can benefit from up-to-date evaluations and comparisons across different geographical contexts. The granularity enabled by Google Places data, which offers a comprehensive set of categories and subcategories of place types, makes it possible to distinguish between various types of care-related services and infrastructures, thereby capturing subtle differences in the spatial distribution and accessibility of care resources. Moreover, Google Places offers globally accessible and homogenised datasets that are far more structured and comprehensive than many national or regional datasets, making the taxonomy highly adaptable and scalable. However, we acknowledge that direct cross-country comparisons must account for governance structures, cultural heritage, and socio-economic conditions, as these factors influence caregiving infrastructure and urban policy approaches. To ensure meaningful comparisons, future applications of this framework should integrate local datasets or local knowledge [78] alongside global sources like Google Places, allowing for a more context-sensitive analysis of caregiving accessibility. This approach facilitates large-scale assessments of caregiving-related accessibility, supporting policymakers in identifying priority areas for intervention and directing public investment toward more inclusive infrastructure. Furthermore, its adaptability makes it suitable for cross-country comparisons, contributing to international efforts to develop caregiving-friendly urban environments. The integration of this taxonomy into existing urban planning workflows can enhance decision-making processes, ensuring that caregiving considerations are embedded in future mobility and land-use strategies.
Several policy applications could emerge from this Caregiving Place Taxonomy and mapping process. One example is the development of zoning regulations that ensure the equitable distribution of caregiving-related locations across urban areas, decentralising central areas while ensuring that peripheral and underserved neighbourhoods also have access to essential caregiving services. Another potential policy measure could involve financial incentives for businesses that support caregivers, such as subsidies for childcare facilities or co-working spaces with integrated caregiving amenities. Additionally, policymakers could implement transport policies that prioritise connectivity between caregiving hotspots, ensuring that public transport routes and schedules align with the needs of caregivers and care receivers. Local governments could also introduce participatory urban planning mechanisms that involve caregivers in decision-making processes, ensuring that caregiving spaces reflect the lived experiences of those who use them. Equity considerations must also be central to these policies, ensuring that the benefits of caregiving-related interventions are fairly distributed across different population groups, avoiding the risk of exacerbating existing inequalities in access to caregiving facilities. By incorporating caregiving accessibility into strategic urban planning, these policies could contribute to a more equitable distribution of caregiving resources and improve urban resilience. Integrating the taxonomy into planning systems also aligns with broader gender mainstreaming strategies, ensuring that urban environments acknowledge and respond to the unequal distribution of caregiving responsibilities. In this way, the Caregiving Place Taxonomy serves as both a conceptual innovation and an applied tool to support care-sensitive urban transformation. To support the operationalisation of the proposed taxonomy in real-world planning contexts, a step-by-step practitioner template is provided (Table 2). This is designed to guide urban planners, policymakers, local administration and GIS technicians through the process of identifying, mapping, and responding to caregiving infrastructure gaps in cities using the taxonomy. Table 2 outlines each step, as well as expected outputs.
LimitationsThe research faced mainly three methodological limitations. The first involved the correlation between caregiving activities and specific places, which relied heavily on the authors’ interpretations. This introduces a degree of subjectivity, particularly in instances where the association between an activity and a location is not immediately clear or lacks direct categorisation in existing frameworks. For example, while it is straightforward to map activities like “grocery shopping” to supermarkets, other activities such as “emotional support” or “companionship” could occur in multiple and varied settings, making them harder to classify. Future refinements could integrate participatory methods, such as interviews and surveys to caregivers, to validate these associations.
The second challenge is related to the limitations within Google Places’ categorisation system. Some places supporting caregiving activities that were identified in the literature do not have direct equivalents in the Google Places database, which means that they had to be assigned to the closest available categories. This approach can lead to inaccuracies or over-generalisations—for instance, grouping care homes or non-profit organisations under more general categories like “health” or “local government services,” which may not accurately reflect their specific functions in the caregiving ecosystem.
The third challenge concerns the data coverage and accuracy of Google Places. While the platform provides extensive data, it is essential to review and verify that the data points correspond to the actual places on the ground. This verification is particularly critical for smaller-scale studies [79]—like in the exemplary case study adopted in this research—since the accuracy of each data point can significantly affect the results. However, in large-scale analyses, this kind of comprehensive verification may not be feasible due to the sheer volume of data. Additionally, despite its global reach and frequent updates, the data may underrepresent informal or community-managed care venues, and its classification categories do not always capture nuanced caregiving functions. Furthermore, areas with low digital activity may yield incomplete datasets.
These limitations must be acknowledged when using the proposed taxonomy as a diagnostic tool in diverse urban contexts. Other global data sources could be explored to complement the existing data and provide a more comprehensive picture of care-related places in diverse contexts. Future research could benefit from triangulating Google Places data with other sources, such as the Yellow Pages or local directories, to capture informal caregiving services that may be underrepresented online. The redefinition of Google Places registers using another classification standard, like the American Planning Association (APA) categories [80], could provide a detailed framework for identifying and correlating specific care-related categories not originally covered in the Google Places database. Although developed within a North American context, the APA’s three-level framework has been applied internationally to classify functional and economic activities comprehensively [81]. This approach, previously addressed by Martí et al. [79] could enhance the granularity and relevance of the mapped caregiving services.
Despite these methodological limitations, this research not only allows for a detailed examination of the spatial distribution of care-related places but also opens opportunities for future analyses, such as comparing the availability of care-related activities in different areas of the city—city centres versus vulnerable neighbourhoods, for instance—to assess spatial equity and other critical challenges faced in the urban environment.
Future Research DirectionsFuture research should continue validating the taxonomy empirically across diverse socio-spatial contexts and planning regimes. One ongoing avenue involves analysing both physical and perceived accessibility to caregiving-supportive places across neighbourhoods with differing socio-economic characteristics. This approach will help assess spatial equity and reveal how structural inequalities shape caregiving geographies.
In parallel, participatory research involving caregivers and care recipients can assess how users interpret, accept, or contest the proposed taxonomy categories. This line of inquiry will test whether the taxonomy resonates with lived experiences, and whether additional or alternative caregiving-supportive spaces emerge from situated knowledge. Such co-produced insight will help refine the taxonomy and ensure its conceptual validity across diverse urban realities.
Further applied research will focus on auditing public spaces—such as parks, plazas, and pedestrian corridors—for their accessibility, safety, and comfort from a caregiving perspective. These audits, when paired with demographic data and care-related mapping, can inform inclusive urban design guidelines tailored to real caregiving needs.
The taxonomy’s adaptability enables comparative research across planning cultures and enhances strategic urban analysis through integration with digital tools such as urban twins or zoning analytics. This work underscores the need to critically reflect on existing public policies and to develop new, operational planning approaches that centre caregiving as a public concern. Ultimately, the taxonomy not only contributes a methodological tool for planners and policymakers but also acts as a catalyst for advancing more inclusive, care-sensitive urban design. By embedding caregiving needs into spatial analysis, planning, and participatory processes, this research highlights the urgent imperative to adapt our cities to the complex and evolving geographies of care.
The dataset of the study is available from the authors upon reasonable request.
Conceptualization, MH, ÁB-B and LS-E; Methodology, MH, ÁB-B and LS-E; Validation, MH, ÁB-B and LS-E; Formal Analysis, MH and ÁB-B; Investigation, MH; Data Curation, MH and ÁB-B; Writing—Original Draft Preparation, MH; Writing—Review & Editing, MH, ÁB-B and LS-E; Visualization, MH and ÁB-B; Supervision, LS-E; Funding Acquisition, MH, ÁB-B and LS-E.
The authors declare that there is no conflicts of interest.
Grant ref. PID2024-157422OA-I00, this research has been funded by MICIU/AEI/10.13039/501100011033/ FEDER, UE; and the University of Alicante (UAFPU2021-52).
The authors thank the anonymous reviewers for their comments and suggestions, which have contributed to improving and enriching the original manuscript.
1.
2.
3.
4.
5.
6.
7.
8.
9.
10.
11.
12.
13.
14.
15.
16.
17.
18.
19.
20.
21.
22.
23.
24.
25.
26.
27.
28.
29.
30.
31.
32.
33.
34.
35.
36.
37.
38.
39.
40.
41.
42.
43.
44.
45.
46.
47.
48.
49.
50.
51.
52.
53.
54.
55.
56.
57.
58.
59.
60.
61.
62.
63.
64.
65.
66.
67.
68.
69.
70.
71.
72.
73.
74.
75.
76.
77.
78.
79.
80.
81.
Huskinson M, Benabeu-Bautista Á, Serrano-Estrada L. Mapping caregiving support places: Developing a taxonomy for sustainable and inclusive cities. J Sustain Res. 2025;7(3):e250045. https://doi.org/10.20900/jsr20250045.

Copyright © Hapres Co., Ltd. Privacy Policy | Terms and Conditions