Location: Home >> Detail
TOTAL VIEWS
J Sustain Res. 2024;6(4):e240072. https://doi.org/10.20900/jsr20240072
1 Faculty of Business and Communications, INTI International University, Persiaran Perdana BBN Putra Nilai, Nilai 71800, Malaysia
2 School of Management, Jiujiang University, Jiujiang 332005, China
3 Department of Management Studies, University of Barishal, Barishal 8254, Bangladesh
4 School of Business, Ahsanullah University of Science and Technology, Dhaka 1208, Bangladesh
* Correspondence: Md. Abu Issa Gazi, Abdullah Al Masud.
Purpose: The main purpose of this study is to explore the complex interplay between bank employees’ green banking practices, daily operations, customer-centric green services, and green policies within private commercial banks in Bangladesh. It seeks to understand how these environmentally responsible financial initiatives influence the advancement of green corporate social responsibility (CSR) and sustainable practices in Bangladesh.
Design/Methodology: A total of 257 bank employees of private commercial banks in Bangladesh were surveyed using snowball sampling techniques. Structural equation modeling (SEM) was used to examine and analyze the relationships among variables—banks’ daily operation practice (DOP), practice related to customer interaction (PRCI), practice by the employees (PRE), bank policy-related practice (BPRP), green financing activities (GFA) and Green CSR and Sustainability (GCSR&S).
Findings: The findings of this study confirm the significant influence of DOP, PRCI, and BPRP on GFA and GCSR&S. In contrast, PRE has no significant relationship between GFA and GCSR&S. The findings also indicate that GFA mediates the relationships between DOP, PRCI, BPRP, and GCSR&S.
Originality/Value: This study brings originality by exploring the interconnections among DOP, PRCI, PRE, BPRP within private commercial banks in Bangladesh. It uniquely investigates how these elements collectively influence GFA and GCSR&S. Moreover, it addresses the mediating role of GFA in these relationships, which is an under-explored area in existing literature. Furthermore, it offers practical guidance for policymakers and industry professionals to promote green financing and align banking practices with environmental and social responsibilities, ultimately fostering a more sustainable and eco-conscious banking sector. This research contributes meaningfully to the global pursuit of sustainability goals.
DOP, banks’ daily operation practice; PRCI, practice related to customer interaction; PRE, practice by the employees; BPRP, bank policy-related practice; GFA, green financing activities; GCSR&S, Green CSR and Sustainability; SB, sustainable business; SEM, structural equation modelling; EFA, explanatory factor analysis; CFA, confirmatory factor analysis; VAF, variance accounted for; VIF, variance inflation factor; HTMT, Heterotrait–Monotrait Ratio; CA, Cronbach’s alpha; CR, composite reliability; AVE, average variance extracted
Sustainable business (SB) activities, encompassing green and corporate social responsibility (CSR) practices-a business approach that contributes to sustainable development by delivering economic, social, and environmental benefits for all stakeholders involved, have emerged as crucial tactics in addressing global warming and climate change [1,2]. Sustainable banking, often referred to as “green banking”, plays a vital role in mitigating environmental harm and ensuring long-term economic growth [3,4]. The international community has placed a growing emphasis on sustainability and ecological initiatives, such as green banking, to combat ecological destruction and preserve the planet through eco-friendly projects [5,6]. Green banking has gained popularity in recent decades, emphasizing environmental sustainability in both internal operations and in its role of promoting sustainability among clients [1,7,8]. According to Khairunnessa [9], Bangladeshi banks significantly contribute to the country’s economic sustainability by financing various environmentally friendly projects, addressing the adverse effects of climate change. The heightened focus on mitigating global warming and climate change is driven by the recognition that Bangladesh is particularly vulnerable to these phenomena [10]. The successful implementation of green banking regulations by the Bangladesh Bank, as noted by Zhixia et al. [11] and Wang et al. [2] has encouraged private commercial banks in Bangladesh to adopt sustainable lending practices due to the substantial financial benefits associated with compliance. It is anticipated that private commercial banks in Bangladesh will adhere to these regulations, fostering sustainable growth through green CSR, green banking initiatives, and green financing [4,12,13]. However, the adoption of green banking faces technological obstacles and may be hindered if perceived as complicated or unappealing by staff members [14]. This study employs a multifaceted theoretical framework, combining stakeholder theory and the resource-based view (RBV). Stakeholder theory provides insights into how private commercial banks in Bangladesh engage with diverse stakeholders involved in their green financing activities. The RBV framework allows for an analysis of the unique resources and capabilities possessed by these banks and how they are leveraged to facilitate green financing activities. While the environmental dimension focuses on financial benefits from environmentally conscious investments, the social dimension aims to achieve financial and social objectives concurrently. The sustainability aspect involves businesses that offer financial, social, and environmental benefits [15,16].
In the context of Bangladesh, existing literature primarily centers on sustainable banking activities [17–20], the impact of green banking practices on stakeholders [21,22], and factors influencing green banking and environmental performance [23,24]. Bankers in Bangladesh generally hold favorable views on environmental preservation, care, and sustainability [24]. The primary objective of this study is to examine the complex interplay between bank employees’ green banking practices, daily operational services, customer-centric green banking services, and banks’ green policies within private commercial banks in Bangladesh. This examination focuses on their influence on green financing activities, green CSR, and sustainability, while also considering the mediating role of green financing activities in these relationships. While there is some research on green banking practices, the specific relationships between employee practices, daily operational services, customer interactions, policies, green financing activities, and green CSR and sustainability in the context of private commercial banks in Bangladesh require further investigation. Moreover, the mediating role of green financing activities in these relationships is an area that has not been extensively explored. The research questions driving this study are as follows:
Research Question (RQ) 1: To what extent do bank employees’ green banking practices, daily operational services, and customer interactions collectively influence green financing activities, green CSR, and sustainability efforts in private commercial banks in Bangladesh?
RQ 2: What role do green banking policies play in mediating the impact of green banking practices, daily operational services, and customer interactions on green financing activities, green CSR, and sustainability initiatives in these banks?
RQ 3: How do customer-oriented green banking services, in conjunction with policy-related practices and green financing activities, contribute to the overall sustainability and green CSR efforts of private commercial banks in Bangladesh?
This research holds significant theoretical and practical implications. Firstly, this research will contribute to a deeper understanding of the relationship between green banking practices, green financing, and sustainability outcomes in private commercial banks in Bangladesh. This study aims to provide valuable insights into the dynamics shaping environmental and social responsibility initiatives within the banking sector. It examines the influence of bank employees’ green banking practices, daily operational services, and customer interactions on green financing activities and green CSR sustainability. In addition, this research aims to enhance our understanding of how sustainable banking practices can support broader sustainability objectives by examining the role of green financing activities. Finally, the findings will have practical implications for policymakers and industry practitioners, offering guidance on promoting green financing activities and aligning banking practices with environmental and social responsibilities. In the following sections of this paper, we conduct a thorough literature review and outline the evolution of our theories. Next, we describe the approach we used in our research to thoroughly test these ideas. We then clarify the implications of our findings through a detailed presentation and discussion of the analysis’s conclusions. Lastly, we wrap up by summarizing the most important discoveries we made and suggesting directions for further research.
Stakeholder Theory, as introduced by Freeman [25], is pivotal in understanding how organizations interact with and manage relationships with various stakeholders beyond shareholders, including employees, customers, suppliers, and the community [26]. It emphasizes that stakeholders’ interests and engagement significantly influence an organization’s decision-making and performance [27]. In the context of green banking, Stakeholder Theory helps investigate how green banking initiatives, such as Practice of Green Financing by Employees (PRE), Practice of Green Banking for Daily Operations (DOP), Practice of Green Banking During Customer Interaction (PRCI), and Bank Policy for Green Banking Practice (BPRP), impact the perceptions and behaviors of employees, customers, and the broader community. This theory is particularly relevant when exploring the relationships between green banking practices and their impact on Green CSR and Sustainability (GCSR&S) and Green Financing Activities (GFA) [28]. By acknowledging the dynamic between banks and their stakeholders, the theory provides a comprehensive framework to understand how sustainable finance initiatives shape the bank’s image and reputation while promoting social responsibility principles. The Resource-Based View (RBV) theory, developed by Barney [29], underscores the importance of an organization’s internal resources and capabilities in achieving a competitive advantage. RBV posits that organizations with valuable, rare, and non-substitutable resources can outperform their competitors [30]. Applied to green banking, RBV shifts the focus to understanding how a bank’s internal resources, including green banking policies and practices, contribute to its competitive edge in sustainable finance [31,32]. This theory is instrumental in analyzing the relationship between a bank’s internal assets, such as the four green banking initiatives (PRE, DOP, PRCI, BPRP), and its ability to engage in Green Financing Activities (GFA) while demonstrating a commitment to Green CSR and Sustainability (GCSR&S). RBV provides a framework to examine how these internal capabilities enable the bank to seize opportunities, manage risks, and gain a competitive advantage in an evolving financial landscape focused on environmental and social responsibility. Legitimacy theory posits that organizational financial sustainability depends on conforming to societal norms [33,34]. Conversely, Socially Responsible Investment (SRI) theory is driven by ethical investment principles rooted in various belief systems [35]. These two theories also contribute to understanding the social, environmental, and sustainability dimensions within the SRI theory. The environmental dimension emphasizes financial benefits from environmentally conscious investments, while the social dimension aims to achieve financial and social objectives concurrently.
Green BankingGreen banking concentrates on the green transformation of the banks’ internal processes to reduce the carbon footprint of their financial operations [4,36]. This also entails assessing environmental hazards associated with projects before deciding on financing as well as promoting and encouraging green projects [6,24]. In 1980, the Dutch financial institution “Triodos Bank” was first introducing the concept—green banking [37,38]. The widespread of Green banking is growing effects on climate change, capital market operations, and sustainable economic growth [9]. The Bank also created a “Green Fund” to fund environmental activities in 1990, which became a model for other banks [9,39,40]. Green banks are financial institutions that practice environmentally friendly, socially responsible, sustainable, and ethical banking [11,41,42]. Additionally, green banks employ eco-friendly technology to reduce carbon emissions and enhance corporate social responsibility and sustainability in both internal and external financial operations [43]. Green banking [GB] allows financial firms to promote their environmental values and attract more customers [44–47]. Therefore, green banks (GB) promote sustainable business practices and reduce banking operations’ adverse effects on CSR investment. As previously mentioned, this study aims to explore green banking practices through four key dimensions:
Practice of green banking by the employees (PRE)The practice of green banking by employees refers to the actions and behaviors undertaken to promote environmentally sustainable practices within the banking sector [45,48]. This may include initiatives such as offering eco-friendly banking products, implementing energy-efficient measures within bank branches, encouraging paperless transactions, promoting responsible lending practices that support green projects, and engaging in community outreach and education on environmental issues [47,48].
Practice of green banking for daily operations (DOP)Green banking for daily operations entails incorporating eco-friendly practices into daily banking operations to promote sustainability [42,48,49]. This involves adopting environmentally sustainable practices in day-to-day operations, such as reducing energy consumption, minimizing waste generation, promoting digital transactions to reduce paper usage, encouraging green commuting options, and sourcing eco-friendly materials for office supplies [45,48,50].
Practice of green banking during customer interaction (PRCI)Green Banking Practice During Customer Interaction (PRCI) refers to the adoption of environmentally sustainable measures and initiatives during various interactions between the bank and its customers [46–50]. This involves integrating green principles into customer-facing activities such as providing information on eco-friendly banking products and services, promoting digital banking options to reduce paper usage, educating customers on sustainable financial practices, and encouraging environmentally responsible behavior among clients [42,48].
Bank policy for green banking practice (BPRP)Banks have a green banking policy called the Bank Policy for Green Banking Practice (BPRP) to govern and promote environmentally friendly operations and services [42,48]. The BPRP includes green lending criteria, energy-efficient branch and office measures, environmental risk assessment in investment decisions, partnerships, and community engagement to reduce banking’s environmental impact [50–52].
Sustainable Green Banking Practice and Green FinancingThe concept of “Green finance” is related to a financial orientation toward investing in projects that offer environmental and social benefits and promote long-term economic growth [53]. Green finance seeks to balance economic growth, environmental protection, ecological safety, and country’s sustainable development goals [54]. Additionally, green finance strategies for green banking operations may reduce banks’ internal and external carbon emissions [47]. The expansion of green banking (GB) increases sustainable economic development in developing economies [55–57]. A study performed by Zheng et al. [12] found four primary sources that banks must make investment like—managing waste, green construction, eco-friendly bricks, and recycling, which may aid their environmental performance and support national economic growth. It is also found that banks’ green initiatives positively correlate with green banking practices such as operations and policy-related practices [58]. In addition, green banking activities ease the banks’ environmental and CSR performance by reducing the adverse environmental impacts of daily operations through reducing paper usage, energy consumption, petrol consumption, and emissions [59].
Sustainable green banking activities include environmental training and employee awareness, green real estate development, green project financing, and solar and wind energy usage [59,60]. As a result, green banking activities enable the elimination of carbon dioxide emissions, protect the environment from improving their environmental efficiency through green financing activities, and achieve sustainable green CSR and economic development.
Sustainable Green Banking Practices in BangladeshBangladesh Bank (BB) is the among the first few central banks across the world to recognize and promote green banking explicitly. Banks and non-bank financial institutions working together to reduce greenhouse gas emissions, lessen the effects of adverse weather conditions, and improve environmental quality in Bangladesh [37,47–49]. Since 2011, BB has required commercial banks to implement a three-sphere integrated green banking (GB) strategy. Firstly, banks should establish a green banking unit, integrate an environmental policy with internal operations and lending plans, and establish high-level supervisory committees to assess and monitor their specific regulations and strategic initiatives that support green financing, climate risk funds, and capacity development [9,41,50]. Second, banks had to disclose their green banking initiatives, set up eco-friendly branches, create a sustainable environmental risk management manual for project evaluation and monitoring [50,51]. Finally, banks were compelled to provide innovative financial products and services and preserve comprehensive records of their sustainable green banking operations [52].
Hypotheses Development Bank employees’ practices of green banking activitiesBank Employees’ practices of green banking activities encompass the sustainable actions, initiatives, and behaviors carried out by employees within a banking institution to promote environmental responsibility [61]. These encompass activities such as supporting eco-friendly projects like renewable energy, energy efficiency, and environmental conservation [62]. When bank employees actively engage in green banking practices, they demonstrate a commitment to environmental responsibility [61,63]. This commitment often extends to the development and promotion of financial products and services made specifically to help environmental projects and activities, commonly referred to as green finance [64,65]. These offerings encourage individuals and businesses to make environmentally conscious financial choices, thereby contributing to a more sustainable financial ecosystem [28,61]. According to legitimacy theory, businesses strive to establish and uphold their legitimacy by connecting their corporate principles, objectives, and strategies with the values of the community to promote environmental sustainability [66]. Consistent with legitimacy theory, banks can fulfil societal expectations for environmental responsibility by participating in green banking initiatives. Banks establish credibility by engaging in this practice, leading to heightened confidence from customers and investors and perhaps boosting green finance [67].
Green CSR, on the other hand, signifies a bank’s commitment to responsible operations that extend beyond profit generation, focusing on positive contributions to the environment and society [67]. These contributions may include efforts to reduce the bank’s environmental footprint, support environmental causes, and engage in philanthropic initiatives that promote sustainability [68]. It makes sense that when bank employees actively participate in green banking practices, they will contribute to the bank’s overall goal of environmental sustainability [68–70]. These practices often align with the bank’s green CSR objectives, further solidifying the institution’s reputation as a socially and environmentally responsible entity [38,69]. The combined efforts of employees and the bank’s green CSR initiatives contribute to a more sustainable banking sector, diminishing its environmental impact and promoting eco-friendly causes [9,70]. Consequently, the following hypotheses are suggested:
H1: Bank employees’ practices of green banking activities have a significant influence on green finance.
H2: Bank employees’ practices of green banking activities have a significant impact on green CSR sustainability.
The practice of green banking on daily operational servicesThe practice of green banking within daily operational services is intricately tied to green financing activities, which encompass a range of financial products and services tailored to promote environmental sustainability [71]. As banks integrate green financing into their operations, it fundamentally reshapes their daily services, reflecting the evolving ethos of finance in an era marked by growing environmental consciousness [72]. This influence can be seen in a number of ways, including the emergence of green loans, the creation of sustainable investment opportunities, and the adoption of lending guidelines that are considerate of the environment [73]. Banks are adapting to cater to the preferences and needs of customers who prioritize sustainability, which may involve offering eco-friendly savings accounts, promoting energy-efficient mortgages, or facilitating investments in renewable energy projects [74]. By embracing green financing activities, banks signal their commitment to environmental sustainability, attracting customers and businesses that share these values [66]. Consequently, this commitment profoundly shapes the landscape of daily operational services within the banking industry. Banks’ daily operational services constitute the core functions they provide, encompassing transactions, loans, and financial instruments [71]. These services have a direct impact on green CSR by promoting environmental and social responsibility [66].
Giving top priority to services that promote environmental sustainability—like providing green financial products and lessening the bank’s environmental impact—directly supports the bank’s green corporate social responsibility endeavors [28,75]. Furthermore, this impact extends to sustainability. When banks integrate eco-friendly practices into their daily operations and offer sustainable financial products, they contribute to the overall sustainability of the financial sector and the broader economy [76]. Ethical investments, responsible lending practices, and support for environmentally conscious businesses all play a role in fostering sustainability [28,77]. The cumulative influence of these operational services on green CSR and sustainability is substantial. It not only shapes the bank’s reputation as a socially and environmentally responsible institution but also contributes to the broader financial landscape’s movement toward more sustainable practices [78]. In accordance with stakeholder theory, banks adhere to a variety of stakeholder demands, including those related to sustainability [25,26]. Green financing activities fuel stakeholder pressure, compelling banks to integrate environmentally responsible practices into their operations. This entails implementing eco-friendly banking practices and providing green financial products, thereby improving their CSR reputation [27,67]. Green financing significantly influences the operational decisions of banks, aligning with the stakeholder theory’s emphasis on responsible corporate behavior [79–81]. In essence, this hypothesis emphasizes the pivotal role that banks can play in advancing environmentally responsible and sustainable banking practices, highlighting the interconnectedness of daily operations with broader sustainability and CSR goals. Consequently, the following hypotheses are suggested:
H3: Banks’ daily operational services are significantly influenced by green financing activities.
H4: Banks’ daily operational services have a significant effect on green CSR and sustainability.
Green banking services to customersGreen banking services to customers encompass a suite of financial products and solutions tailored to promote environmental sustainability [79]. These services meet the discerning needs of customers seeking eco-friendly banking, such as sustainable loans, green investments, and ethical banking options [80]. By providing such services, banks not only cater to customer demands but also cultivate a culture of environmental responsibility among their clientele [71]. As customers increasingly demand green financial products, banks are incentivized to develop and expand their green financing offerings [81]. This, in turn, prompts the creation of specialized green loans, investment portfolios, and financial support for sustainable projects and businesses [78]. The influence doesn’t stop there; it extends to CSR and sustainability. Banks that actively engage in green banking services signal their dedication to both social and environmental responsibility. By supporting environmentally friendly projects and sustainable business practices, these banks align their CSR objectives with their green banking services [81,82]. The combined impact of green banking services on green financing initiatives, CSR, and sustainability is substantial [28]. It reflects the bank’s role in not only meeting customer preferences but also actively shaping the financial landscape towards more environmentally conscious and sustainable practices. Drawing from the RBV theory, the cultivation of distinctive capabilities, such as the provision of green banking services, can confer a competitive advantage upon banks [30–32]. Through differentiation facilitated by green banking services, banks bolster their reputation and attract environmentally conscious clientele, thereby further fortifying green CSR and sustainability endeavors [67]. Consequently, the following hypotheses are suggested:
H5: Green banking services to customers significantly influence green financing initiatives of banks.
H6: Green banking services to customers have an impact on green CSR and sustainability.
Green banking policyAn extensive framework outlining a bank’s commitment to integrating sustainable and ecologically friendly practices into its operations is known as a “green banking policy” [83]. This policy typically delineates strategies for integrating green initiatives, eco-conscious decision-making, and sustainable financial products into the bank’s portfolio [84]. These green banking policies, aligned with stakeholder theory by responding to societal demands for sustainability, not only influence their green financing activities but also enhance legitimacy and perceptions of green CSR and sustainability [85]. By adhering to the policy’s directives, the bank channels its efforts towards supporting eco-friendly projects, making environmentally conscious lending and investment decisions, and providing green financial products [85]. The policy serves as the driving force behind these initiatives, ensuring that they align with the bank’s overarching commitment to environmental responsibility [86,87]. Furthermore, the green banking policy has a far-reaching impact on corporate social responsibility (CSR) and sustainability. By clearly emphasizing environmental responsibility, the policy communicates a strong commitment to CSR [85,86]. This commitment is reflected in the bank’s active support for environmentally friendly projects, the reduction of its own environmental footprint, and engagement in philanthropic efforts aimed at promoting sustainability [81,83]. It underscores the role of a well-defined and proactive policy in shaping the bank’s reputation as a socially and environmentally responsible institution. Moreover, it fosters the integration of sustainability principles into the bank’s day-to-day operations and financial practices. Consequently, the following hypotheses are suggested:
H7: Banks’ green banking policy has significant effects on their green financing activities.
H8: Banks’ green banking policy has a significant impact on their green CSR and sustainability.
H9: There is a positive relationship between the banks’ green financing activities and green CSR and sustainability.
Green corporate social responsibility and sustainabilityTo ensure green corporate social responsibility, organizations increasingly emphasize eliminating company operations that negatively impact a country’s natural resources and threaten future generations [86–88]. Banks can mitigate their business risk and operating costs with green CSR (GCSR). To promote GCSR and sustainability, numerous companies worldwide have emphasized green product development [89,90]. A solid green corporate social responsibility (CSR) reputation lessens organizational business risk and brings cost savings. Consequently, green corporate social responsibility (GCSR) practices are no longer optional but mandatory. GCSR has boosted corporate success, even when legislative regulations have promoted sustainability [89,91,92]. Green corporate sustainability performance pertains to corporate governance’s environmental, social, and economic dimensions, specifically within comprehensive and sustainable management procedures [93,94]. A corporation’s sustainability plan is a strategic framework aiming to attain long-term economic viability, sustainable development, and social equilibrium for the organization and its diverse stakeholders [95]. Rehman et al. [58] conducted a study exploring the correlation between green banking initiatives and their impact on banks’ corporate social responsibility and sustainability, relying upon the established socially responsible investment (SRI) theory. The study’s findings reveal a strong positive relationship between policy-related practices, daily operational practices, and green investments in green banks in Pakistan. A separate study conducted by Vidyakala [96] and Gazi et al. [48] revealed that the sustainability of banks in Coimbatore, India depends on the effective execution of various green project initiatives by banking institutions. Furthermore, it was observed that the integration of sustainable banking practices, such as providing training to employees, implementing energy-efficient measures, formulating a green banking policy, and undertaking green project initiatives, exhibited a positive connection with the sustainability and performance of these financial institutions. Risal et al. [97] performed a study in which they applied multiple regression analysis to explore how green banking exercises affect the long-term profitability and sustainability of private commercial banks in Nepal. The study’s results indicated that eco-conscious training, green banking policy, and using energy-efficient equipment significantly impacted sustainable performance. Jha & Bhome, [36] findings state that the achievement of a country’s sustainable economic development depends on the green banking strategies such as green banking products and services, green credit cards, green current accounts, green policy, and green debt for home improvement. The following hypotheses were formulated based on the above discussion:
H10: Green financing activities mediate the relationship between practices of green banking by the employee and the green CSR and sustainability.
H11: Green financing activities mediate the relationship between banks’ daily operational services and the green CSR and sustainability.
H12: Green financing activities mediate the relationship between green banking practice while interaction with customer and the green CSR and sustainability.
H13: Green financing activities mediate the relationship between Banks’ policy-related to practices and the green CSR and sustainability.
Based on the discussion of theory and the formulation of hypotheses, this study developed the conceptual framework shown in Figure 1.
The empirical survey data for this exploratory study was gathered from employees at private commercial banks in Bangladesh. The participants were selected for data collection using purposive and snowball sampling techniques. A link for participation was provided in the email and on Facebook, Messenger, and WhatsApp among the employees of private commercial banks in Bangladesh. Three hundred and eighty-four (384) invitations were sent to individuals in various positions in the banking sector from March 2023 to August 2023. A total of 257 completed responses were used to validate the conceptual model after being filtered for outliers and inconsistency. According to the recommendation provided by Lee [98], the sample size for the structural equation modeling (SEM) analysis should be between 150 and 400. On the other hand, [99] argued that a sample size of 100 to 150 is ideal for analyzing the SEM and producing statistically significant results. Following the recommendations, it would be sufficient to test the hypotheses for this study.
Instrument and Measuring VariablesThe structured questionnaire was developed via a comprehensive review of relevant literature and a pre-test analysis. The items were categorized into four components: demographic information, green banking practices, green financing activities, green CSR and sustainability. The measurement instruments were—bank’s initiative towards green banking practice for the employees (PRE), practice of green banking for daily operational (DOP) services by the employees, green banking practice while interaction with customer (PRCI), and bank’s policy for green banking practice (BPRP) were developed following the existing literature [40,100–103]. Three statements were derived from existing literature to assess the degree of green financing activities (GFA) [40,47,51,93]. Four distinct statements were explicitly devised to assess the degree to which banks were involved in green corporate social responsibility and sustainability practices (GCSR&S) [59,101,104–106]. The initial set of statements included 24 items that were derived from exploratory factor analysis. However, three statements regarding green financing activities were removed from the analysis due to their low factor loadings, which dropped below the 0.70 threshold. Finally, a structured questionnaire comprising 21 items and a five-point Likert scale (1 = strongly disagree, 2 = disagree, 3 = neutral, 4 = agree, and 5 = strongly agree) was used to collect data.
Structural equation modeling (SEM) is a reliable quantitative technique for evaluating the theoretical relationships within structural models that include latent or unobserved variables [106–110]. The researcher applied the widely accepted two-step procedure to examine the proposed mediation analysis of the measurement model as suggested by [108]. The study applied two methodological approaches. For demographic analysis and explanatory factor analysis (EFA), International Business Machines—Statistical Package for the Social Science (IBM SPSS) (Version 25.0) were used. Confirmatory factor analysis (CFA) and SEM were performed using SmartPLS-Partial Least Squares (Version 4.0).
Profile of the RespondentsDetails about the participants’ demographics are displayed in Table 1. The study’s results revealed that 58.36% respondents were male, whereas the remaining 41.64% as female. The study’s participants were categorized into four age groups: 22.18% respondents were those below the age of 25 years; individuals aged 25 to 35 years, accounting for 35.01% of the respondents; those aged 36 to 45 years, representing 24.51% of the sample; and individuals aged 46 years and above, comprising 18.28% of the participants. Regarding the participants’ educational attainment, the majority, precisely 49.42%, held a Bachelor’s degree, followed by 38.91% who had completed a Master’s degree. A smaller proportion, approximately 4.28%, had obtained a Diploma degree, while 3.50% held professional degrees. According to the empirical data, most respondents, 35.02%, had been employed for 10 years or more. A smaller proportion, 25.30% of the respondents, had worked for less than 5 years but not less than 1 year. Additionally, 31.91%, of the participants had worked for between five and ten years.
Common Method Variance (CMV)To validate the data collected in this research, we conducted an analysis of common method variance (CMV). Various factors can contribute to the underestimation or overestimation of relationships among explanatory and dependent variables. In this study, we employed Harman’s single-factor test to examine potential CMV issues [109]. CMV concerns may arise if all variables share a common method or if the initial structure accounts for the entire variation in the data. However, our analysis revealed that only 25.31 percent of the variance could be attributed to the primary component, and most components exhibited factor loadings greater than one. This suggests that there are no significant issues with the integrity of the information collected.
Data Adequacy and Normality TestTable 2 shows that Kaiser-Meyer-Olkin (KMO) and Bartlett’s Test using the principal component analysis (PCA) technique. The correlation matrix was established to validate the data’s suitability for factor analysis, revealing a satisfactory level of correlation among the metrics. Eigenvalue parameters were used to determine the maximum number of retained factors [108–110]. The Kaiser-Meyer-Oklin value of 0.875 appears acceptable. The statistical analysis results indicate that Bartlett’s sphericity test produced a p-value of less than 0.000, indicating a good fit of the correlation matrix.
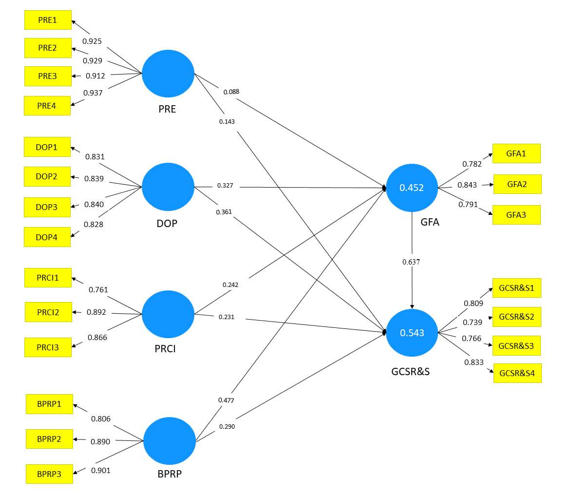
Measurement Model AnalysisFigure 2 represents the measurement model of this study. We assessed construct quality through factor loading, reliability, and construct validity. Researchers commonly consider a loading of 0.7 or higher as a reliable threshold, indicating latent variables explain a significant portion of observable variables’ variance [111–114].
All items in our study exceeded this threshold, confirming their reliability in reflecting latent constructs. To evaluate construct measurement, we used three tests: Cronbach’s alpha (CA), Composite reliability (CR), and average variance extracted (AVE). Both CA and CR were interpreted similarly, with 0.7 as the baseline for ‘moderate’ composite reliability, and a CA score of 0.6, as recommended by Churchill [112]. All constructs met Nunnally’s 0.7 criterion for composite reliability, demonstrating good convergent validity. They also met the standards of Churchill [112] and Hair et al. [113] for Cronbach’s alpha (0.6), confirming the accurate measurement of latent variables.
Following Fornell and Larcker’s [114] guidelines, an AVE greater than 0.5 was recommended, indicating that latent variables account for at least 50% of the variance among measurements. All our AVE scores for latent variables exceeded 50%, confirming strong internal consistency and convergent validity. These results validated the accurate measurement of each latent variable through its associated items. Table 3 confirmed acceptable convergent validity, with factor loading standardized values above 0.6 (Bagozzi & Yi, [115]) and adequate Cronbach’s alpha values ranging from 0.734 to 0.859. McDonald’s omega (ω) was calculated to assess consistency. Recent methodologists and statisticians recommend considering McDonald’s omega (ω) over alpha as it provides a more generalizable measure of reliability [116]. Composite reliability scores above 0.9 would suggest a lack of construct validity in the measurement model. Each item met the 0.60 factor loading criterion [111,117], ensuring convergent validity. Our AVE values exceeded the 0.5 threshold established by Hair et al. [118,119], indicating satisfactory convergence.
Discriminant ValidityThis validity is established when no redundant components exist in the measurement model [118]. The square root of the AVE and the correlation coefficient between the components were used to determine the discriminant validity [117,119,120]. Table 4 exhibits that the AVE square root values were greater than the corresponding inter-construct squared correlations, with a range of 0.788 to 0.866.
This study additionally calculated the Heterotrait–Monotrait Ratio (HTMT) value, which is better than the Fornell-Larcker approach in several aspects [121–123], to ensure the reliability of the findings. Table 5 demonstrates the HTMT values below the acceptable range of 0.85/0.90. The table value suggests no issue with discriminant validity [123–126].
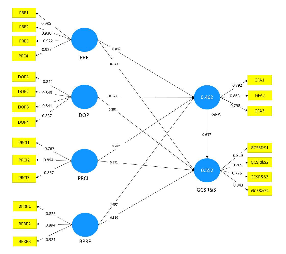
Structural Modeling and Hypothesis TestingThe bootstrapping procedure was used to test the path relations in the structural model (Figure 3). This kind of statistical analysis provides the accuracy and importance of the path interactions among the research components [117]. The literature has recommendations for the maximum variance inflation factor (VIF) value to be five (5), as suggested by [123], and even 4, as suggested by [124]. The results indicated that VIF values for all paths in the outer and inner models were below 3.3.
This finding suggests that there are no concerns regarding multicollinearity. The R2 values for endogenous latent variables: 0.67 for substantial, 0.33 for moderate, and 0.19 for weak [120]. Endogenous dimensions, including green finance activities, green CSR, and sustainability, have R-squared values of 0.452 and 0.543, respectively. These values suggest significant in-sample explanatory power essential to social science research [125]. In addition, the authors conducted a blindfolding method to evaluate the predictive relevance of the path model. The Q2 metrics evaluate mediation constructs and endogenous constructs’ predictive relevance, particularly green financing activities, and green CSR and sustainability, to determine whether a given model exhibits predictive relevance. According to Hair et al. [118], the Q2 values of 0.02, 0.15, and 0.35 were obtained for the week, moderate, and strong degrees of predictive relevance of effect, respectively. Table 6 demonstrates that the Q2 values for endogenous constructs, such as green financing activities and green CSR and sustainability, are greater than zero. This value suggests that each construct has predictive relevance to the outcome constructs [126].
The paths shown in Table 6 and Figure 3 are statistically significant and go in the directions suggested by the hypotheses. The paths from DOP to GFA (β = 0.327, p < 0.05) and GFA to GCSRS (β = 0.361, p < 0.05) are also statistically significant. So are the paths from PRCI to GFA (β = −0.242, p < 0.05) and GCI to GCSRS (β = −0.231, p < 0.05); BPRP to GFA (β = 0.477, p < 0.05); and GFA to GCSRS (β = 0.290, p < 0.05). This means that the study supports H3, H4, H5, H6, H7, H8, and H9. Also, Table 7 shows that PRE adds a positive path coefficient based on the relative sizes of the path coefficients to GFA and GCSR&S but not a statistically significant effect on green financing activities and green CSR and sustainability (β = 0.088, p > 0.05), (β = 0.143, p > 0.05) indicating that H1 and H2 are not supported.
Result of Mediating EffectThis research also evaluated the indirect effects of PRE, DOP, PRCI, and BPRP to enable green CSR and sustainability to adopt through green finance activities. Table 7 illustrates the findings of using the product of the coefficient technique to identify specific indirect impacts. In addition, there are significant findings for mediation (GFA) [127,128] as presented in Table 7, which depicts indirect effects for the paths of H11, H12, and H13 (p < 0.05), except for H10, which failed to meet quality criteria. The mediation effect is supported by the data shown in Table 8, which shows that the confidence intervals for the indirect effects absent of zero [129–131]. These findings confirm that H11, H12, and H13 are acceptable. This study evaluated the direct effect of the path coefficient variables DOP, PRCI, and BPRP on GCSR&S without including the mediator (GFA) variable in the PLS path model following the [118,131,132] direct effect without a mediator (GFA) is found significant (p < 0.05). Then the researcher employed the mediator (GFA) variable in the model to assess the significance of the indirect effects of path coefficient (DOP to GFA, GFA to GCSRS), (PRCI to GFA, GFA to GCSR&S), and (BPRP to GFA, GFA to GCSR&S).
Table 8 illustrates that the indirect effect is statistically significant at a significance level of less than 0.05, indicating the presence of mediation. The researcher employed the variance accounted for (VAF) approach to evaluate the presence of partial, full, or no mediation exist in the model [113,118]. According to the criteria suggested by Hair et al. [118] full mediation occurs if VAF is above 80%; partial mediation exists if VAF falls between 20% and 80%; and no mediation exists if VAF is less than 20%. The results from the table indicate that the indirect paths H12 (PRCI → GFA → GCSR&S) and H13 (BPRP → GFA → GCSR&S) exhibit a weighted percentage greater than 80%. Furthermore, the indirect path H11 (DOP → GFA → GCSR&S) demonstrates partial mediation with a value of 73.25%.
Examining the mediating role of green financing initiatives on the relationship between green corporate social responsibility and the sustainability of private commercial banks in Bangladesh is the primary goal of this research. This study examined the direct impact of green banking on green CSR and sustainability and the mediating effect of green financing activities on banks. According to the study’s findings, hypotheses 1 and 2 were unsupported, and the relationship between employee-related practices in green banking, green CSR, and sustainability is insignificant. This result is relevant to the findings of the studies [59,96,97]. In this study, the result found insignificant because banks were perhaps not providing sufficient green banking training to the employers. Based on the findings, it has been found that hypotheses 2 and 3 establish a direct relationship between banks’ daily operational practices, their engagement in green financing activities, and their adherence to green CSR and sustainability. These findings are supported by research conducted by [12,58,68,101], which indicates that the provision of sustainable banking products and services and decreased paper consumption have positively affected green financing for the green project.
The significant relationship between customer interaction with green financing activities, green CSR, and sustainability revealed the validity of hypotheses 5, 6, and 9. The research findings, supported by the studies conducted by [59,68,107,109,133,134]. The hypotheses 7 and 8 reveal a statistically significant relationship between banks’ policy-related practices and green financing activities and their direct impact on green CSR and sustainability.
The most recent study conducted by [58,101,134] supporting the positive influence of banks’ policy-related practices on green project financing. The mediating role of green financing activities among green banking, green CSR and sustainability is not supported. In contrast, the remaining hypotheses H11, H12, and H13 are supported, and these findings are also supported by [96,97,103] studies.
The study aims to identify the banks’ green banking practices concerning green financing for ecological projects to accomplish green CSR and sustainability. Private commercial bank employees provided the primary data for the research. The study used structural equation modeling (SEM) to assess the hypotheses, and the results indicated that the daily operation practice (DOP), practice related to customer interaction (PRCI), and bank policy related practice (BPRP) significantly influence green financing activities, as well as green corporate social responsibility (CSR) and sustainability. This study recommends that banks adopt innovative strategies to address existing barriers and establish a framework for subsequent research inquiries.
Theoretical Contribution, Practical Implication, and Future Research GuidelinesThis research contributes to the theoretical understanding of the intricate relationships between green banking practices, green financing and sustainability outcomes, particularly within the context of private commercial banks in Bangladesh. It advances the comprehension of how green banking practices influence green financing, CSR, and overall sustainability. The results of this study suggest that green banking activities significantly influence green financing and CSR sustainability. Particularly, this study confirms the significant influence of banks’ daily operations, customer interactions, and policy-related practices on green financing activities and CSR sustainability. Additionally, this research uncovers the mediating role of green financing in the relationship between banks’ operational services, policies, and CSR. sustainability. By exploring the mediating role of green financing activities, the research enhances theoretical comprehension of how sustainable banking practices can catalyze broader sustainability goals. These findings have practical significance for policymakers and industry practitioners seeking to promote sustainable banking practices and develop a more ecologically and socially responsible banking sector in Bangladesh. The findings of this study suggest that banking institutions promote green financing activities extensively over the country’s economic progress and sustainability, and these findings support the United Nations (UN) Sustainable Development Goals (SDG), including SDG 7, SDG 8, SDG 9, SDG 11, and SDG 13 [135,136]. Therefore, the primary policy implications were looked at in the following manner. First, private commercial banks had insignificant relationships with practices related to employees (PRE) to green financing activities, green CSR and sustainability. Therefore, it seems likely that there is an absence of green finance training among employers. Private commercial banks and policymakers must emphasize initiatives such as seminars, training sessions, and symposiums to extend the scope of green project financing in Bangladesh. These events should aim to inform employees about green banking, emphasizing stimulating expertise in green financing and growing a culture of green CSR and sustainability. Second, banks’ daily operation practice (DOP) regarding green banking had a significant impact on green financing activities, green CSR, and sustainability. Private commercial bank management should focus on their employers’ green banking activities, such as reducing plastic and paper usage, integrating sustainable banking services, automated teller machines (ATMs), and digital banking.
Furthermore, a significant influence was observed in the practice of green banking and customer interaction (PRCI) of banks, particularly for green banking, green financing, and the attainment of green CSR and sustainability. Banks should organize consumer research of banking products or services to boost employee productivity. To be greener and more sustainable economy, the banking sector should identify areas for improvement to satisfy it’s different stakeholders at all operational areas.
While this research has made substantial contributions, it is important to acknowledge some limitations. Specifically, the study restricted its scope to private commercial banks in Bangladesh, potentially omitting valuable data from other banking sectors. Future studies could widen this perspective by comparing green banking practices among private, public, and Islamic financial institutions. Furthermore, looking at the broader landscape of the country’s sustainability activities may provide a more complete picture of the contextual elements influencing banking practices and environmental stewardship.
This study approval constituted ethical clearance by the School of Management Human Research Ethics Committee of Jiujiang University, China. Informed consent was obtained orally from all participants to the collection, storage, and use of their given information for research purposes.
Data will be provided upon reasonable request.
Conceptualization, MAIG and AAM; Data Curation, MAIG, SBK, NSC, MKHR; Funding Acquisition, MAIG and ARBSS; Investigation, SBK, NSC and ARBSS; Methodology, MAIG, AAM and MKHR; Project Administration, MAIG; Resources, AAM, SBK, NSC, MKHR; Software, NSC and MKHR; Validation, SBK and NSC; Visualization, NSC and MKHR; Writing—Original Draft, MAIG, AAM, NSC and MKHR; Writing—Review & Editing, MAIG, AAM, SBK, and ARBSS.
The authors declare that they have no conflicts of interest.
This research was supported by the INTI International University, Malaysia and partially supported by the own funds of the authors.
1.
2.
3.
4.
5.
6.
7.
8.
9.
10.
11.
12.
13.
14.
15.
16.
17.
18.
19.
20.
21.
22.
23.
24.
25.
26.
27.
28.
29.
30.
31.
32.
33.
34.
35.
36.
37.
38.
39.
40.
41.
42.
43.
44.
45.
46.
47.
48.
49.
50.
51.
52.
53.
54.
55.
56.
57.
58.
59.
60.
61.
62.
63.
64.
65.
66.
67.
68.
69.
70.
71.
72.
73.
74.
75.
76.
77.
78.
79.
80.
81.
82.
83.
84.
85.
86.
87.
88.
89.
90.
91.
92.
93.
94.
95.
96.
97.
98.
99.
100.
101.
102.
103.
104.
105.
106.
107.
108.
109.
110.
111.
112.
113.
114.
115.
116.
117.
118.
119.
120.
121.
122.
123.
124.
125.
126.
127.
128.
129.
130.
131.
132.
133.
134.
135.
136.
Gazi MAI, Masud AA, Kabir SB, Chaity NS, Senathirajah ARBS, Rahman MKH. Impact of Green Banking Practices on Green CSR and Sustainability in Private Commercial Banks: The Mediating Role of Green Financing Activities. J Sustain Res. 2024;6(4):e240072. https://doi.org/10.20900/jsr20240072

Copyright © 2024 Hapres Co., Ltd. Privacy Policy | Terms and Conditions