Sign in Register Submit Manuscript

Hapres Home

Location: Home >> Detail

J Sustain Res. 2024;6(3):e240046. https://doi.org/10.20900/jsr20240046

Article

Investigating the Influence of Values and the Bi-Dimensional Approach to Attitude on Metrosexuals’ Repurchase Intentions for Organic Skincare Products

Sidra Abid * , Siti Hasnah Hassan

School of Management, Universiti Sains Malaysia, Gelugor 11800, Malaysia

* Correspondence: Sidra Abid.

Received: 17 February 2024; Accepted: 14 June 2024; Published: 09 August 2024

ABSTRACT

The existing literature on organic skincare has predominantly concentrated on analyzing consumer buying behavior and intentions, often overlooking the critical aspect of repurchase intentions. This study aims to address this gap by thoroughly investigating repurchase intention. The primary contributions of the study are twofold: First, it explores the direct relationships among non-functional values, cognitive and affective attitudes, consumer buying behavior, and repurchase intentions for organic skincare products. Second, it assesses how concern for skin health moderates the relationship between attitudes and purchase behavior. The findings reveal that epistemic and social identity values are the significant drivers that positively influence consumer attitudes, while emotional value does not significantly impact the bi-dimensional approach to attitude. Moreover, the study finds that the moderation effect of concern for skin health on the relationship between attitudes and purchase behavior is not supported, indicating that this factor neither strengthens nor weakens the relationship. The findings provided by this study are beneficial for organic skincare manufacturers seeking to enhance their market share by better understanding how to influence consumer attitudes and purchase behavior leading to repurchase intentions. This research is among the few to integrate the SOBC model with TCV to understand repurchase intentions for organic skincare products. Additionally, the study proposes a conceptual framework that can serve as a foundation for future research.

KEYWORDS: metrosexuals; non-functional values; bi-dimensional attitude; repurchase intention

INTRODUCTION

In recent years, a new category of males, known as metrosexuals, has emerged. These urban males prioritize personal grooming, fashion, and style [1]. Unlike traditional gender norms, these fashion-savvy individuals challenge stereotypes by embracing activities typically associated with femininity, such as skincare routines, hair styling, and following fashion trends. They invest time and resources in maintaining a clean and fashionable image [2]. Although the beauty and skincare sectors have historically been linked to women, the growing presence of metrosexuals has increased demand for skincare products among men. Skincare has become an essential part of modern male grooming practices, with more men actively seeking products that promote bright and healthy skin [3]. As a result, the male grooming industry now includes a range of luxury skincare products like concealers, serums, moisturizers, skin-lightening solutions, sunscreens, anti-aging products, and anti-wrinkle products [2].

Male consumers are equally interested in purchasing skin care products as female consumers [4] rationalized that modern men prioritize maintaining an appealing physical appearance, attaining healthy skin, and promoting sustainable environmental practices. Consequently, they prefer skincare products composed of organic and unadulterated ingredients. The growing demand for organic skincare products stems from health consciousness, environmental concerns, and ethical convictions of male consumers, as well as the push for sustainability within the beauty industry [5]. While urban men in Western nations have historically dominated the organic skincare sector, there has been a noticeable increase in the use of skincare products among men in developing economies.

This trend has led to steady growth in the skin care industry, particularly in Asian countries such as China, India, and specifically Pakistan [6]. Pakistan is a prime example of the increasing prevalence of male organic skincare products. The country holds significant potential for expansion in the organic skincare sector and is emerging as a hub for these products [7]. Manufacturers are under pressure to alter their behavior and bring forth ecologically friendly products to comply with growing demands [8].

Currently, Pakistan is facing various issues, such as poverty, hunger, unemployment, and socioeconomic disparities. Despite these challenges, there is a growing demand for skin care products among young urban males in Pakistan [9]. Urban males in Pakistan still have sufficient disposable income to invest in their skin, image, and appearance, despite the struggling economy and widespread poverty [10]. Organic skincare products are gradually becoming an integral part of urban culture in Pakistan, with urbanites incorporating at least one organic skincare item into their daily routines. On average, urban Pakistani males allocate approximately 4% of their disposable income to skincare products [9].

Furthermore, in line with Pakistan’s Implementation of the 2030 Agenda for Sustainable Development [11]. The government is actively promoting the use of organic skincare products while reducing the use of conventional beauty items. This is achieved through informative advertisements highlighting the disadvantages of chemical-based products and their potential harm to the protective layers of the skin. Moreover, the government offers subsidies to encourage domestic and foreign investors to contribute to the growth of the organic beauty sector. As a result, numerous local and global brands are eager to enter the industry and cater to the evolving needs and preferences of customers in Pakistan [12].

Despite being the “Gold Digger” segment of the cosmetics industry and positive initiatives taken by policymakers in Pakistan, the male organic skincare industry is still struggling to establish a strong presence in the Pakistani beauty market. This is mainly because local and international cosmetic companies struggle to gather comprehensive information regarding the factors affecting consumers’ initial purchases and subsequent purchases of organic skincare products. A primary obstacle in obtaining sufficient data is that previous research on organic beauty or personal care products in Pakistan was mainly focused on females. The results of previous studies cannot be extrapolated to male demographics due to the unique characteristics and dynamics present in this population. Furthermore, studies conducted on metrosexuals are predominantly located in developed countries and primarily focus on purchase behavior, often within the Western context [13]. These findings again cannot be readily interpreted by Pakistani males, who exhibit distinct consumption patterns, preferences, and inclinations. Additionally, there is a significant gap in research aimed at addressing repurchase intentions within the male skincare market.

Moreover, previous research on organic beauty products often focuses solely on functional values and cognitive attitudes while often overlooking the critical role of non-functional and affective attitudes. This narrow focus fails to address the full spectrum of factors that influence consumer behavior and decision-making in the organic skincare sector [14]. Much of the existing research, including studies on metrosexuals, has used a traditional, unidimensional approach to attitude formulation. This approach overlooks the emotional dimensions that significantly impact consumer behavior. This study will provide a framework for extending the understanding by examining the influence of both cognitive and affective attitudinal constructs on purchasing behavior leading to repurchase. By incorporating the affective dimension and adopting a bi-dimensional approach, this study recognized the interplay between rational evaluations and emotional responses. This comprehensive approach provides a more nuanced perspective on male consumer engagement with organic skin care products, offering valuable insights into both purchase and repurchase behaviors.

This study has three main objectives:

1.

2.

3.

This investigation contributes to academia by establishing, testing, and validating a comprehensive model that explains non-functional consumption elements. Furthermore, it enhances the understanding of males regarding the repurchase of organic skincare products. Through analysis, organizations can gain valuable insights into the distinct challenges of the Pakistani market and develop customized strategies to effectively navigate these challenges. This study aims to provide guidelines for companies that require actionable recommendations to cultivate an environment conducive to enhancing the organic skincare industry in Pakistan.

THEORETICAL UNDERPINNING AND HYPOTHESIS DEVELOPMENT

Situational Organism Behavioral Consequence Model

The current study utilized the paradigm proposed by [15], the situational-organism-behavior-consequence (SOBC). This model is based on the principles of social learning theory and posits that environmental situations (S) influence the internal states of individuals or organisms (O), which subsequently drive their behavioral responses (B) and contingent consequences (C). The SOBC paradigm can be viewed as an improved and expanded version of the stimulus-organism-response (SOR) framework proposed by [16], as well as the antecedent–behavior–consequence (ABC) introduced by [17] paradigms. The impact Within the SOBC framework follows a sequential path from S to O, to B and C [18]. Hence, this study suggests that non-functional values serve as situation (S) while cognitive and affective attitudes represent organism (O). These organism states drive buying behavior, which is the behavioral response (B), ultimately leading to repurchase intention, which signifies the consequence (C). Simultaneously examining cognitive and affective influences, the SOBC framework comprehensively explains the factors affecting the repurchase intention of metrosexuals for organic skincare products. By adopting the SOBC model, we aim to contribute to existing research and broaden the theoretical perspectives applied to the examination of repurchase intentions for organic skincare products. It is worth noting that many recent studies on repurchase intention in the realm of organic beauty lack solid theoretical frameworks, which may result in inconclusive and perplexing findings. Therefore, the SOBC model provides a suitable theoretical foundation for formulating and validating our research model.

Theory of Consumption Value

In addition to the SOBC model, this study utilizes the consumption value theory to analyze the influence of values on repurchase intention. The consumption value theory was proposed by [19]. According to this theory, consumer choice is influenced by various consumption values, including functional, social, epistemic, emotional, and conditional values. These values help explain why consumers decide to purchase or not purchase a specific product. In this study, the values are categorized based on their non-functionality. Non-functional values refer to emotional satisfaction derived from using products and the perception of self or social identity associated with owning those products [19,20]. This study incorporates two fundamental consumption values (emotional and epistemic value) and an additional value, namely social identity value. The inclusion of this added value aims to understand males’ intention to repurchase organic skincare products. Based on the product’s unique characteristics, it is recommended that additional values be incorporated into consumption value theory to enhance its explanatory power [21]. However, this extra value lacks longitudinal field research and pertains to users’ need to stay focused and alleviate boredom. We selected the TCV as a comprehensive theoretical framework for our study for two primary reasons. First, the TCV is a well-established theory effectively employed in various contexts to examine consumption values [22,23]. Second, TCV provides a comprehensive perspective on value, encompassing both the cognitive and emotional aspects of consumption [8]. The multi-dimensional approach is crucial because it enables a thorough understanding of the complexity of repurchase behavior.

Emotional value

Emotional value refers to the benefit derived from a product or service’s ability to evoke emotions in consumers [19]. This aspect of non-functional value is related to the feelings and emotions that buyers may experience during the purchase process [24]. Emotional values are considered fundamental components of attitudes and significantly impact consumer preferences and decisions [25]. According to [26], emotional value has greater significance in cognitive attitude in emotion-driven marketing. Additionally, [27] found that emotional values significantly and positively influence consumers’ attitudes toward purchasing electric vehicles. Given the strong positive relationship between emotional value and attitudes found in previous studies, we propose the following hypothesis.

Hypothesis 1: Emotional value positively affects consumer (a) cognitive attitude and (b) affective attitude.

Epistemic value

Epistemic value deals with the consumer’s inclination towards novelty, curiosity, and acquiring information through consuming goods or services [19]. Consumers with extensive product knowledge tend to approach their consumption choices more analytically [28]. Consumers’ attitudes can be significantly influenced by their desire for new products, compatibility, and the availability of information regarding said products [29]. The study carried out by [30] also confirmed that epistemic value has a positive effect on the availability of product knowledge. Furthermore, their analysis also discovered that epistemic values positively affect attitudes toward healthier eating. Similarly, studies by [31] and [32] have demonstrated a positive association between attitudes and epistemic value with organic food consumption. Considering these findings, the following hypothesis was formulated:

Hypothesis 2: Epistemic value positively affects consumers’ (a) cognitive attitude and (b) affective attitude.

Social identity value

Social identity refers to the usefulness gained from associating an individual’s self-identity with specific groups [33]. Social identity plays a crucial role in shaping attitudes, influencing how individuals perceive themselves with different social groups, and subsequently shaping their beliefs and opinions [34]. The study by [27] suggests that consumers’ attitudes toward adopting hybrid vehicles are positively influenced by their social value identity. Based on this, we can hypothesize that in the context of organic skincare products:

Hypothesis 3: Social Identity value positively affects consumer (a) cognitive attitude and (b) affective attitude.

Bi-dimensional attitudinal approach

An attitude generally refers to an individual’s overall evaluation of a place, person, or object that remains consistent over time. Attitudes can be broken down into three main components: cognitive, affective, and behavioral. In this study, we will focus on the cognitive and affective elements. Cognitive attitudes allow consumers to make choices based on the practicality and usefulness of a product. On the other hand, affective attitudes are related to the sensory experience, emotional reaction, and overall satisfaction consumers feel when using a specific product or service. The affective attitude is often associated with the pleasure and enjoyment that a product or service provides. Cognition and emotion have a long history of influencing a person’s purchasing behavior. Changes in one dimension can lead to corresponding changes in the other [35]. Cognitive attitude can influence purchase behavior by shaping a person’s perception of the value and benefits of a product. Whereas, affective attitude can influence purchase behavior by shaping a person's emotional response to a product [36]. Purchase behavior is not purely rational; it inherently includes emotional aspects. [26] stated that consumers consider cognitive and affective attitudes when purchasing, as they seek to fulfill their needs through both practical and emotional aspects. Many studies have examined the impact of cognitive and affective attitudes on individuals’ purchasing behavior. [37] discovered that cognitive and affective attitudes positively influence consumers’ purchase behavior toward organic cosmetics products. [38] also examined that attitude plays a significant and positive role in the buying behavior of men’s facial care products. It is assumed that individuals with favorable cognitive and affective attitudes are more likely to demonstrate positive purchase behavior. Therefore, we hypothesize that:

Hypothesis 4: (a) Cognitive attitude positively affects purchase behavior. (b) affective attitude positively affects purchase behavior.

Purchase behavior and repurchase intention

Purchase behavior refers to the decisions and actions individuals or groups undertake when buying products or services [39]. On the other hand, repurchase intention refers to a person’s subjective capacity to perform a specific action [40]. The study conducted by [41] validates that purchase behavior significantly impacts repurchase intention. A positive initial experience with a product or service generates favorable perceptions and satisfaction, subsequently influencing the consumer’s intention to repurchase. Previous studies by [42] have shown that purchase behavior significantly affects consumer repurchase intention. Individuals demonstrating positive purchase behavior are more likely to repurchase a product or service. A positive purchase experience fosters trust and loyalty towards the product or service, making consumers more inclined to repeat their purchase, thereby enhancing repurchase intention. Based on this, the following hypothesis is proposed.

Hypothesis 5: Purchase behavior positively influences repurchase intention.

The moderating effect: concern for skin health

In addition to direct relationships, we hypothesize that concern for skin health moderates cognitive and affective attitudes and purchase behavior. Concern for skin health refers to an individual’s awareness, attention, and understanding of their skin’s well-being. It encompasses an individual’s desire to maintain healthy and visually appealing skin. This concept includes a person’s urge to maintain healthy, radiant, and visually appealing skin [43]. Individuals who prioritize skin health tend to be more selective about their product choices, weighing both practical benefits and emotional satisfaction. Consequently, their concern for skin health can impact the intensity and direction of the relationship between their cognitive and affective attitudes and their purchase behavior. Based on this, we propose the following hypothesis.

Hypothesis 6: (a) Consumer health concerns strengthen the relationship between cognitive attitude and buying behavior. (b) Consumer concern for skin health enhances the relationship between affective attitude and purchase behavior.

Theoretical Framework

In the current framework, the non-functional value and its dimensions, emotional, epistemic, and social identity values, are the underlying factors of cognitive and affective attitudes. The non-functional values are treated as independent variables, while the dependent variables include cognitive and affective attitudes, buying behavior, and repurchase intention. Furthermore, the role of concern for skin health is introduced as a moderating factor to investigate the discrepancy between the bi-dimensional approach of attitude and purchase behavior. This study proposes an integrative theoretical research model (see Figure 1) based on TCV and SOBC to provide new insights into the undertaken topic.

FIGURE 1
Figure 1. Theoretical research model.

DATA AND METHODOLOGY

Research Design and Data Collection

The present study is based on a positivist research philosophy and employs a cross-sectional research design to explore the repurchase intentions of metrosexuals. A purposive sampling technique was used, targeting three major metropolitan cities: Karachi, Lahore, and Islamabad. The research focuses on urban metrosexuals who have actively purchased and used organic skincare products for the past six months. Data was collected from organic beauty product retailers, skincare boutiques, and supermarkets using the DOPU and mall intercept methods. 450 questionnaires were distributed out of which 353 filled replies were received. Each participant received a thorough explanation of the questionnaire’s content, including the specific questions and answer options, to minimize errors resulting from misunderstandings of terms and concepts.

Measures

In the current study survey questionnaire method was used to investigate the influence of values and the Bi-dimensional approach to attitude on metrosexuals’ repurchase intentions for organic skincare products. The questionnaire of this study consisted of two parts respondent demographic information and study questionnaire (see Appendices A1 and A2). The survey items used in this research are adapted from previous studies. Each item is measured using a five-point and seven-point Likert scale, ranging from 1 (strongly disagree) to 5 and 7 (strongly agree). The emotional value measure is adapted from a scale consisting of three items used by [44]. The social identity measure adapted from [45] consists of three items. The epistemic value measure is adapted from the scale used by [46] and has three items. The purchase behavior construct draws from the work of [47] and comprises four items. The repurchase intention measures were derived from the study by [48] and consisted of three items. Concern for skin health measures was adapted from [49] and consisted of four items. The cognitive and affective attitudes were adopted from a scale consisting of four items, each used by [50]. Additionally, the study includes the marker variable attitude towards the color blue; the construct draws on the work of [51] and consists of four items. To enhance the internal validity of the measurement instrument and improve item clarity, a pilot study was conducted with 68 participants. Feedback from respondents on the wording and clarity of the instructions and questions was then incorporated.

Common Method Bias

The data for both the predictor and dependent variables were obtained from the same respondent using the same instrument/questionnaire and method (survey). As a result, there may be a potential issue known as common method bias. To reduce common method bias, the present study implemented several measures. The first measure involved employing Harman’s single-factor test, which evaluates whether a single factor is responsible for the majority of the covariance among the variables. Results indicated that the maximum variance explained by one factor was 19.575%, which falls well below the recommended cut-off value of 50%, as suggested by [52]. Additionally, we utilized the marker variable technique to further enhance the accuracy of our assessment. The marker variable is theoretically unrelated to the main variables of interest, allowing us to detect any common method variance. Following the advice of [51], we used ‘attitude toward the color blue’ as the marker variable. This technique also confirmed that the potential impact of CMB was minimal and not a concern in this investigation. By employing these comprehensive methodologies, the study addressed several potential biases: Common Method Bias (CMB) was mitigated by Harman’s single-factor test and marker variable techniques. Social Desirability Bias was reduced through careful survey design. Response Consistency Bias was minimized by varying the phrasing and order of questions.

DATA ANALYSIS

Measurement Model

Partial least squares structural equation modeling (PLS-SEM) was employed to evaluate the measurement and structural models of the study. The analysis and interpretation of the estimated model were conducted in two stages: first, the reliability and assessment of the measurement model, and second, the testing of the structural model. We verified the measurement model of the study, as suggested by [53], by evaluating the reliabilities of individual items and convergent and discriminant validity. The loadings between the indicators and their latent variables were used to assess the reliability of individual items. Most items have a reliability loading of 0.7 or higher, while a few items have a loading of less than 0.7. However, these lower loadings align with the recommendations of [54]. They suggest that all standardized factor loadings should be at least 0.5 and, ideally, 0.7. This means that each construct should explain at least 25%, and preferably at least 49% of the variance of each indicator. Next, construct reliability for each latent construct was calculated using composite reliability. The composite reliability of the current study is higher than the cut-off value of 0.6 endorsed by [53], indicating good reliabilities for all constructs. To evaluate the convergent validity in the model, [55] suggests using an Average Variance Extracted (AVE) value greater than 0.5. An AVE value below 0.5 is considered inadequate, indicating that most of the variability is attributed to measurement error rather than the indicators themselves [53]. In this study, all the values of AVE are more significant than the cut-off value, which is 0.5. This is one of the main reasons why the researcher did not delete the factor loadings less than 0.7, as a higher AVE can compensate for slightly lower loadings [56].

Discriminant validity refers to the extent to which a construct is distinct from other constructs, ensuring that it captures phenomena not represented by other constructs [54]. The Heterotrait-Monotrait Ratio (HTMT) method was adopted to evaluate discriminant validity in the current study. HTMT is a modern approach to assessing discriminant validity in structural equation modeling (SEM). It is an assessment method introduced by [57] to improve the evaluation of discriminant validity. Traditional methods, like the Fornell-Larcker criterion or cross-loadings, have limitations that HTMT aims to overcome. The standard threshold for HTMT is set at 0.85. If the HTMT value falls below this threshold, it is considered to establish discriminant validity. Table 1 shows that all values were below the cut-off value of 0.85, indicating that discriminant validity was established. Utilizing the HTMT ratio matrix in research helps develop the constructs’ distinctiveness, enhancing the credibility of the measurement model used. This process ensures that the constructs accurately represent different theoretical concepts, which is essential for reliable research outcomes [58].

TABLE 1
Table 1. Discriminant Validity—Heterotrait-Monotrait (HTMT).
Structural Model

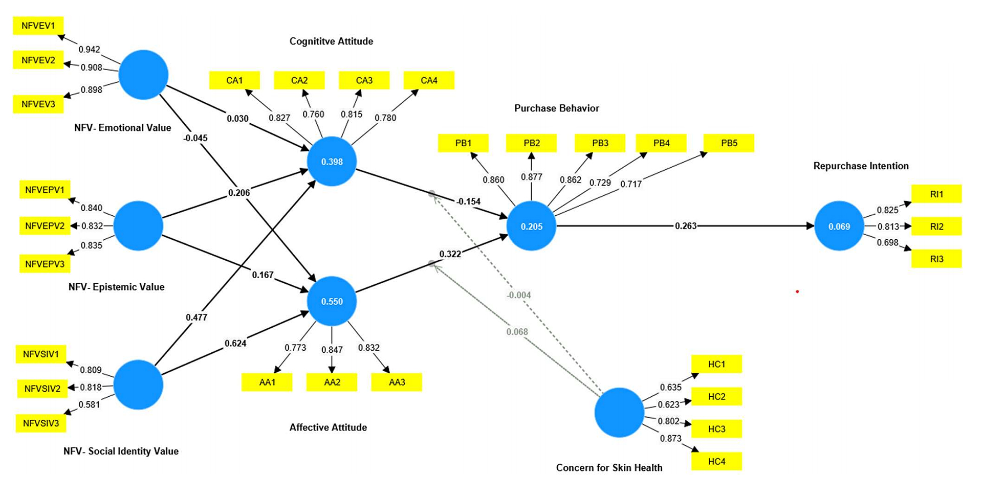
After confirming the reliability and validity of the measurement model, the next stage is to assess the structured model. Evaluating the structural model entails determining the importance of the path coefficients, R2 values that indicate the amount of variation explained by each endogenous latent variable, the impact size (f2), and the predictive relevance (Q2). The bootstrapping process, consisting of 5000 resamples, was used to assess the statistical significance of the path coefficients. The study assumed that emotional value positively impacts cognitive and affective attitudes. Contrary to popular belief, the results showed an insignificant relationship between emotional values and cognitive attitude or affective attitude (H1a: β = 0.03, t = 0.563, p = 0.573) (H1b: β = −0.045, t = 0.944, p = 0.345). Hence, H1a and H1b are not supported. H2a and H2b hypothesized that epistemic value has a positive relationship with cognitive and affective attitudes, and the results confirmed this relationship (H2a: β = 0.206, t = 2.859, p = 0.004) and (H2b: β = 0.167, t = 3.14, p = 0.002). Thus, H2a and H2b are supported. H3a and H3b predicted a positive relationship between social identity value and cognitive-affective attitude. The results also supported this relationship (H3a: β = 0.477, t = 6.592, p = 0.000) and (H3b: β = 0.624, t = 13.181, p = 0.000). Therefore, H3a and H3b are supported, suggesting a connection between the bi-dimensional approach of attitude and social identity value. H4a and H4b proposed that cognitive and affective attitudes positively impact purchase behavior. The results are not significant for cognitive attitude (H4a: β = −0.154, t = 2.016, p = 0.044), but significant for affective attitude (H4b: β = 0.322, t = 3.969, p = 0.000). Therefore, H4a was rejected, and H4b supported the results. As predicted by H5, purchase behavior positively affects consumer repurchase intention (H5: β = 0.263, t = 3.129, p = 0.002). Thus, H5 is supported.

The Moderating Effect of Concern for Skin Health

The moderation analysis was performed using SmartPls 4. It entailed 5000 bootstrapping repetitions to generate interaction terms and their respective 95% confidence intervals. The researcher posited that concern for skin health would be a positive moderator in the association between cognitive and affective attitudes and purchase behavior. However, the moderation analysis results, as presented in Table 2, reveal that neither of the examined interaction terms significantly moderates the relationship between the predictor variables and the outcome variable. As a result, H6a and H6b are not supported (Figure 2 illustrates the PLS-SEM model for the current study).

TABLE 2
Table 2. Results of moderation analysis.
FIGURE 2
Figure 2. PLS -SEM model.

SUMMARY AND DISCUSSION OF THE FINDINGS

Marketing scholars widely recognize the significance of value attributes in stimulating purchase or repurchase intentions [59,60]. However, this literature has yet to agree on whether and which value attributes significantly influence repurchase intention for organic skincare products. Therefore, this research contributes to understanding how non-functional values influence repurchase intention in the context of organic skin care products and how the moderating role of concern for skin health either strengthens or weakens this mechanism.

The current study explores various factors, including emotional, epistemic, social identity value, cognitive and affective attitude, and purchase behavior that influence the repurchase intention of organic skincare products, specifically among metrosexuals. Primarily, the analysis uncovers a significant negative correlation between emotional value and cognitive and affective attitudes. These findings contradict prior research conducted by [61,62]. The primary explanation for this unfavorable association can be attributed to cultural nuances. In Pakistani culture, traditional masculine norms play a crucial role in shaping individuals’ attitudes. Men are expected to abstain from considering emotional values and prioritize objective factors such as utility and tangible outcomes when making decisions [63]. As a result, Pakistani males hesitate to incorporate emotional considerations into their attitudes toward organic skincare products.

It has been discovered that there is a significant association between epistemic value with cognitive and affective attitudes. These findings are consistent with previous studies that indicate epistemic values substantially shape consumer attitudes [32]. The positive correlation between epistemic values and attitudes primarily stems from the emphasis placed on the informational aspect of a product, which aligns with the focus on becoming informed consumers. Pakistani males reinforce this positive connection by adopting a pragmatic decision-making strategy. They seek products that provide explicit and easily comprehensible information about ingredients, formulations, and benefits. The urban male population in Pakistan has a noteworthy literacy rate of 69.29% [64]. As a result, this group tends to carefully analyze product labels and actively seek out certifications or organic claims.

This behavior gives them a sense of knowledge and accountability for their purchasing decisions. Furthermore, the association between epistemic values and affective attitudes suggests that Pakistani males are not impulsively purchasing organic skincare products. Instead, their favorable emotional response to these products arises from a purposeful and well-informed approach driven by a desire for knowledge and genuine safety concerns.

The findings indicated a substantial positive relation between social identity value and attitudes, which aligns with previous research, signifying that social identity positively impacts attitudes [25,27]. To comprehensively comprehend the relationship between social identity values and attitudes towards organic skincare products among Pakistani males, it is imperative to consider the cultural and social dynamics prevalent in Pakistani society. From a cognitive perspective, individuals often adopt attitudes consistent with their social circles' values and norms. Pakistani males may view using skincare products as a way to conform to their social identification groups’ health and well-being norms. This cognitive alignment reflects a deliberate effort to conform to their respective group’s collective views and expectations. Moreover, positive emotional responses towards organic skincare products may arise from a desire for social validation and belonging. Pakistani males attach importance to their social identity and may experience positive emotional associations when their choices align with the perceived preferences of their identification groups. This emotional congruence intensifies feelings of validation, approval, and positive emotions linked to the use of organic skincare products.

The results indicate no significant association between cognitive attitude and purchase behavior. This finding contradicts the earlier research by [37], which reported a positive correlation between cognitive attitude and purchase behavior. The primary factor contributing to these less noteworthy results is the high price sensitivity observed among Pakistani men. Pakistani males, being the primary providers for their families, carry substantial financial obligations and are keenly aware of the economic difficulties, such as inflation and low average salaries. They prioritize necessary expenses over unnecessary indulgences due to their financial discipline. Therefore, the exorbitant price of skincare products acts as a significant obstacle, outweighing any perceived advantages of the product. This financial prudence leads them to prioritize essential expenditures over non-essential luxuries. Consequently, when it comes to purchasing skincare products, the high cost becomes a significant deterrent, overshadowing any perceived benefits of the product. Therefore, even if an expensive skincare product promises exceptional effectiveness, its high price dissuades these men from considering it a viable option. This price sensitivity, driven by their economic roles and the need to manage household finances cautiously, results in lower market engagement and adoption of such products in this demographic.

On the contrary, a substantial positive correlation was found between affective attitude and purchase behavior. Pakistan, with its deep connection to its cultural heritage, often witnesses individuals making buying choices based on recommendations and endorsements from their social networks, including friends, family, and peers. This highlights the prevailing importance of an affective attitude in Pakistani society, emphasizing collectivism, familial bonds, and social cohesion. Consequently, emotional attachments hold greater significance than rational considerations for individuals. These findings align with the research conducted by [65], further supporting that Pakistani consumers tend to be more influenced by emotions rather than rational decision-making.

The study presents a substantial positive correlation between purchase behavior and repurchase intention, indicating a strong association. This robust relationship can be attributed to Pakistani males prioritizing efficacy when selecting skincare products. They tend to opt for products that demonstrate noticeable and significant results, including improved texture, reduced acne, or a healthier complexion. Such positive experiences foster a sense of satisfaction and confidence in the product's effectiveness. Additionally, time constraints also contribute to this favorable connection. Such positive experiences foster a sense of satisfaction and confidence in the product’s effectiveness. Additionally, time constraints also contribute to this favorable connection. As the primary providers for their families, males often lack the time to research skincare products extensively. Repurchasing a familiar and effective product simplifies the decision-making process, saving time and effort. Choosing what has already proven successful becomes convenient amidst their busy lifestyles.

The study findings confirm the absence of moderation between attitudes and purchase behavior concerning skin health concerns. This lack of a significant relationship can be explained by individuals considering various factors, such as brand reputation, product efficacy, and price, when evaluating skincare products. These factors often outweigh an individual’s primary concern for skin health. Furthermore, external factors, such as advertising strategies and peer recommendations, can substantially influence consumer buying behavior. If marketing campaigns prioritize aspects other than skin health or peer recommendations and emphasize different product qualities, these external influences may lead individuals to make decisions less influenced by their concern for skin health.

IMPLICATIONS

Theoretical Implications

The study’s primary aim is to examine the factors that impact the repurchase intention of metrosexuals toward organic skin care products. This research offers specific theoretical contributions to the field. Studies on organic beauty products have mainly taken theoretical groundings from the Theory of Reasoned Action and the Theory of Planned Behaviour (TPB) [4,66,67]. The model of TRA and TPB is criticized consistently for its exclusive emphasis on cognitive influences and for ignoring the significant impact of affective consequences [68]. Conner [14] added emotional variables as a valuable enhancement to address the limitations associated with cognitive variables. The study employs the SOBC, TCV, and bi-dimensional attitude approach to investigate repurchase intentions for organic skincare products. Incorporating the TCV paradigm enables researchers to explore the predictive role of non-functional values in repurchase intention. Furthermore, the inclusion of the SOBC model assists researchers and marketers in understanding the sequential progression of the repurchase process. Integrating the TCV, the SOBC model, and the bi-dimensional approach to attitude elucidates how values influence attitudes, subsequently shaping behavioral responses and culminating in repurchase intentions. Applying this model can provide insights into the specific stages influencing repurchase decisions. Prior studies on organic beauty products in Pakistan have primarily centered around purchase intentions, with a noticeable absence of research focusing on repurchase intentions. The research findings address the theoretical knowledge gap concerning Pakistani consumers’ unique characteristics and behaviors in repurchasing organic skincare products.

Practical Implications

The study offers practical implications for policymakers and practitioners. The research findings can help marketers to create targeted strategies that resonate with male consumers. Marketers must take into account the unique preferences and concerns of men regarding organic skincare products. Understanding these factors is crucial for product development, allowing businesses to create skincare items that align with the values and attitudes of male consumers. Such alignment can enhance customer satisfaction and foster loyalty. Moreover, the research findings can assist marketers in creating more effective advertising campaigns that successfully communicate the benefits of using organic skincare products. Policymakers can also support Pakistan’s organic skincare product industry by adopting a comprehensive and diversified approach. This may involve offering monetary incentives and subsidies, such as tax exemptions and financial grants, to reduce production expenses and motivate enterprises to adopt organic practices. In addition, governments should prioritize consumer awareness programs that aim to educate the public about the health and environmental benefits of organic skincare products. These programs are designed to enhance the demand for such products.

LIMITATIONS AND FUTURE RESEARCH DIRECTIONS

The study is significant in both theoretical and practical terms. However, it is essential to acknowledge that the limitations and areas for future research must be considered. The scope of this study is limited to the geographical boundaries of Pakistan. Given the country’s unique variations in social structure, culture, and consumption habits compared to developed nations, it is crucial to recognize that the generalizability of our findings to other countries is limited. Furthermore, organic beauty products can be categorized into hair care, eye care, and personal hygiene, but this study exclusively focuses on organic skin care products, disregarding other categories. Future researchers may explore alternative categories within the realm of organic beauty products. Moreover, the purposive sampling technique was used to target metrosexuals in three major cities. The purposive sampling approach may not comprehensively encompass the diversity of the metrosexual population in Pakistan. As a result, the findings may lack generalizability to metrosexuals residing in smaller towns. Therefore, it is recommended that future researchers concentrate on investigating metrosexuality in these specific contexts. Additionally, the study does not investigate any mediating effects. It is recommended that future scholars investigate potential mediating factors that might influence the correlation between non-functional values and consumer attitudes/purchase behavior. This mediation may entail examining the influence of factors such as perceived product effectiveness, societal influence, or environmental awareness.

CONCLUSION

Using the SOBC model and theory of consumption values, this study examines the impact of non-functional values (S) on the organism (O), which subsequently influences purchase behavior (B) and the intention to repurchase (C). This empirical investigation reveals that epistemic and social identity values are the primary determinants of consumer attitudes. Epistemic values are based on acquiring knowledge through transparent information, while social identity values, linked to group affiliations, contribute to positive sentiments when products align with specific social norms. These values facilitate emotional ease, self-expression, and social validation, underscoring the significance of identity expression and social validation in shaping positive attitudes. However, emotional value does not exert a significant influence on consumer attitudes. The study findings suggest that the emotional appeal of organic skincare products does not substantially influence Pakistani males’ cognitive or affective attitudes. This is primarily due to the cultural prioritization of pragmatic factors such as product effectiveness and functionality over emotional appeal in Pakistani society. The influence of prevailing norms and circumstances may have conditioned individuals to prioritize rational factors over emotional ones when evaluating skincare products. Additionally, the study emphasizes the substantial and positive impact of cognitive and affective attitudes on purchase behavior, highlighting that buying behavior is not a one-time event but rather an indicator of the intention to repurchase. Positive initial purchase experiences lay the foundation for a strong intention to repurchase. The findings also indicate that non-functional values affect consumers’ cognitive and affective attitudes differently. Therefore, this bi-dimensional attitude approach contributes to a deeper understanding of consumers’ purchase behavior and intent to repurchase organic skincare products.

DATA AVAILABILITY

The dataset of the study is available from the authors upon reasonable request.

AUTHORS CONTRIBUTION

Conceptualization: Sidra Abid; Methodology: Sidra Abid and Siti Hasnah; Formal analysis and investigation: Sidra Abid; Writing—original draft preparation: Sidra Abid and Siti Hasnah; Writing—review and editing: Sidra Abid and Siti Hasnah; Supervision: Siti Hasnah.

CONFLICTS OF INTEREST

The authors declare that there is no conflict of interest.

APPENDICES

Appendix A1. Demographic Information
Appendix A2. Study Questionnaire

REFERENCES

1.

2.

3.

4.

5.

6.

7.

8.

9.

10.

11.

12.

13.

14.

15.

16.

17.

18.

19.

20.

21.

22.

23.

24.

25.

26.

27.

28.

29.

30.

31.

32.

33.

34.

35.

36.

37.

38.

39.

40.

41.

42.

43.

44.

45.

46.

47.

48.

49.

50.

51.

52.

53.

54.

55.

56.

57.

58.

59.

60.

61.

62.

63.

64.

65.

66.

67.

68.

How to Cite This Article

Abid S, Hassan SH. Investigating the Influence of Values and the Bi-Dimensional Approach to Attitude on Metrosexuals’ Repurchase Intentions for Organic Skincare Products. J Sustain Res. 2024;6(2):e240046. https://doi.org/10.20900/jsr20240046

Copyright © 2024 Hapres Co., Ltd. Privacy Policy | Terms and Conditions