Sign in Register Submit Manuscript

Hapres Home

Location: Home >> Detail

J Sustain Res. 2024;6(1):e240001. https://doi.org/10.20900/jsr20240001

Article

Examining the Application of Artificial Neural Networks (ANNs) for Advancing Energy Efficiency in Building: A Comprehensive Reviews

Meryem El Alaoui * , Mohamed Rougui

LGCE, Civil Engineering and Environment Laboratory, High school of technology (EST)-Sale, Mohammed V University, PO. Box 227, Rabat Sale 11000, Morocco

* Correspondence: Meryem El Alaoui.

Received: 05 December 2023; Accepted: 12 January 2024; Published: 19 January 2024

ABSTRACT

In light of contemporary challenges in the realm of energy, the management of energy has emerged as a critical concern, particularly within the construction sector, an eminent contributor to global energy consumption. With the growing urgency to optimize energy utilization, the ability to forecast energy consumption patterns takes on paramount importance in devising sustainable energy management protocols. Consequently, the present paper seeks to present a comprehensive review concerning the application of artificial neural networks (ANNs) in the prediction of building energy consumption. The subject of the review is explored in depth, with a thorough analysis conducted on how various ANN architectures are commonly used across different situations. Furthermore, the examination expands to include a variety of training algorithms that are employed, shedding light on how each of them contributes to making predictions more accurate. Additionally, the study evaluates the different training functions that are used within ANN models, highlighting their role in improving the accuracy of predictions. By bringing together these different aspects, this paper aims to provide insights that help us understand how ANNs are used to predict building energy usage, showing us how they have evolved, the trends they follow, and the challenges they face. This effort ultimately leads to a better grasp of the important role ANNs play in shaping effective energy management approaches.

KEYWORDS: sustainability; energy management; energy prediction; artificial neural networks

NOMENCLATURE

ANN, artificial neural netwoks; NARNN, nonlinear autoregressive neural network; ANR, artificial neural regression; NSEC, nash-sutcliffe efficiency coefficient; CBR, case-based reasoning; PCA, principal component analysis; CV-RMSE, coefficient of variation of root-mean-square error; R, correlation coefficient; FFN, feed forward networks; RBF, radial basis functions; GRBF, gaussian radial basis function; RBFNN, radial basis function neural network; GRNN, general regression neural network; RBNN, radial basis neural networks; HVAC, heating—ventilation and air conditioning; RMSE, root mean square error; MAPE, mean absolute percentage error; RNN, recurrent neural networks

INTRODUCTION

The importance of building energy efficiency is underscored as a cornerstone of sustainable development, necessitating the mitigation of escalating energy demands in the modern world. Given the substantial energy consumption attributed to the construction sector, the enhancement of building efficiency assumes a critical role in curbing energy wastage and carbon emissions. Central to achieving optimal energy efficiency is the accurate prediction of energy consumption patterns within buildings. Building energy prediction, therefore, emerges as an indispensable tool. By anticipating trends in energy usage, strategic interventions can be devised and implemented to optimize performance, minimize inefficiencies, and reduce operational expenditures. Within this complex framework, the application of artificial neural networks (ANNs) becomes transformative. Drawing inspiration from the human brain, these neural networks demonstrate remarkable proficiency in deciphering intricate patterns within vast datasets. In the context of building energy prediction, ANNs offer the capacity to harness historical and real-time data, enabling precise forecasts of energy consumption behaviors. The utilization of ANNs unlocks the potential for achieving unparalleled levels of accuracy, adaptability, and forward-looking insights. This, in turn, paves a path toward an energy-efficient future, where buildings function as intelligent, sustainable, and efficient contributors to the global energy landscape. The main idea of artificial neural networks (ANNs) is derived from the neurobiological domain. Several types of ANNs have been proposed for various applications, including feed forward networks (FFNs), radial basis function networks (RBFNs), and recurrent neural networks (RNNs). Each ANN consists of multiple layers (minimum two layers) of neurons and an activation function that forms connections between the neurons, with the most commonly used being linear, sigmoid, and threshold functions [1]. The FFN is the first and simplest model used. There are no cycles between input and output neurons; information moves in only one direction within the network. On the other hand, RNNs use their internal memory to learn from past experiences by allowing loops from output to input. RNNs have been proposed in various architectures, including fully connected memory, recursive structures, etc. This type of neural network is generally used to solve very deep learning tasks (i.e., tasks that require more than 1000 layers) [2,3].

In the case of RBFNs, a radial basis function serves as an activation function, providing a linear combination between the inputs and neuron parameters as outputs. This type of network is highly effective for the estimation and prediction of time series data [4,5].

In the building sector, ANN models have been applied for the rapid estimation of heating and cooling loads [6,7], energy consumption [8,9], energy efficiency [10], as well as building management systems to ensure automatic energy consumption control [11].

This study aims to analyze a range of studies employing artificial neural network (ANN) predictive models for building energy prediction in diverse cases. The investigation focuses on the ANN types utilized, the training algorithms applied, and the training functions employed. By examining these elements, the research intends to provide insights into the suitability of different ANN architectures, the effectiveness of training algorithms in enhancing prediction accuracy, and the impact of training functions on model learning. This analysis contributes to understanding optimal configurations for accurate building energy prediction using ANN models, aiding researchers and practitioners in making informed choices for energy-efficient building systems.

OVERVIEW ARTIFICIAL NEURAL NETWORK

ANN Architecture Presentation

Machine learning, a subset of artificial intelligence (AI), encompasses various methodologies. Among these, the artificial neural network (ANN) stands out as a prominent technique. ANNs are information processing systems inspired by the interconnected neurons found in biological systems. McCulloch and Pitts [12] authored a paper in which they put forth a hypothesis on the functioning of neurons and constructed rudimentary neural networks using electrical circuits as a means of modeling their hypotheses.

In 1958, Rosenblatt [13] introduced a simplistic single-layer perceptron designed to categorize a continuous set of inputs into one of two possible classifications. Since that time, artificial neural networks (ANNs) have undergone significant evolution and advancements, contributing to their increasing prominence. Notably, ANNs find widespread utility in applications such as pattern recognition and prediction/forecasting. ANNs acquire the ability to perform tasks without the need for explicit, task-specific programming. Instead, they learn from data by adjusting their internal parameters to minimize errors. A neural network is composed of numerous interconnected neurons, each node independently executing computations (as illustrated in Figure 1), connected through typically weighted connections. During the training phase, these connection weights undergo adjustments and fine-tuning based on the presented data.

FIGURE 1
Figure 1. Neuron model.

Figure 1 depicts the input values, x1, x2, ..., xm; the connection weights, w1, w2, ..., wm; the activation function, f; and the specific neuron’s output, Y. Common activation functions encompass the identity function, binary step, logistic, hyperbolic tan, rectified linear unit, and Gaussian. However, a comprehensive analysis of these activation functions in this paper’s context is beyond the scope. It is essential to acknowledge the existence of various activation functions tailored to specific data and applications.

FIGURE 2
Figure 2. Atypical ANN topology.

Figure 2 presents a typical ANN architecture, where the output, y, represents the estimated value at a future time. This particular ANN is denoted as a feedforward neural network, wherein computations exclusively progress in the forward direction. ANNs typically comprise three primary layer types: an input layer, hidden layer(s), and an output layer. Multiple levels of hidden layers can be incorporated into an ANN. The input layer utilizes regressor variable(s) to estimate the target variable. The connections between these layers are weighted, with the weights determined during the neural network’s training phase. A variety of training methods, such as backpropagation and genetic algorithms, are at one’s disposal. The ultimate training objective is the minimization of error between the ANN’s output and the target output, utilizing a set of known inputs and target values.

Diverse Types of Artificial Neural Networks

This section provides a concise overview of the primary categories of standard ANNs commonly employed in building energy prediction.

A feedforward neural network (FFNN), is characterized by the unidirectional flow of information through its layers, including an input layer, one or more hidden layers, and an output layer (Figure 2). Each neuron in FFNN is connected to every neuron in the subsequent layer, making it suitable for complex tasks like pattern recognition and classification.

Radial basis neural networks (RBNN) are unique in their structure. They typically consist of an input layer, a single hidden layer with radial basis functions (RBFs), and an output layer. The key difference is that RBNNs use RBFs in the hidden layer, making them particularly effective for approximation tasks and function approximation.

Generalized regression neural networks (GRNN) are another variant with distinct characteristics. They consist of only two layers, the input layer, and a single gaussian radial basis function (GRBF) layer. Unlike FFNNs, GRNNs are primarily used for regression tasks and offer a simple yet efficient means of mapping input data to continuous output values.

NARNN, or nonlinear autoregressive neural network, is another variant of artificial neural networks tailored for time-series forecasting and prediction tasks. Unlike feedforward neural networks (FFNN), NARNN is a recurrent neural network (RNN) architecture. It features a feedback loop that allows information to flow not only from the input layer to the output layer but also in a cyclic manner through one or more hidden layers. This cyclic feedback enables NARNN to capture temporal dependencies and sequential patterns in time-series data effectively.

To sum up, artificial neural networks (ANNs) can be classified into distinct models. Feedforward neural networks (FFNN) offer a versatile tool for a wide range of applications, while radial basis neural networks (RBNN) excel in approximating complex functions. Generalized regression neural networks (GRNN) provide a straightforward approach for regression tasks. In contrast, nonlinear autoregressive neural networks (NARNN) specialize in modeling sequential patterns within time-series data. The selection of the most suitable ANN model hinges upon the specific demands and characteristics of the research problem at hand.

The following table provides a concise comparison of the mentioned ANN models based on their architectures, primary uses, and key characteristics.

TABLE 1
Table 1. Concise comparison of the mentioned ANN models.

METHODOLOGY OF THE LITERATURE REVIEW

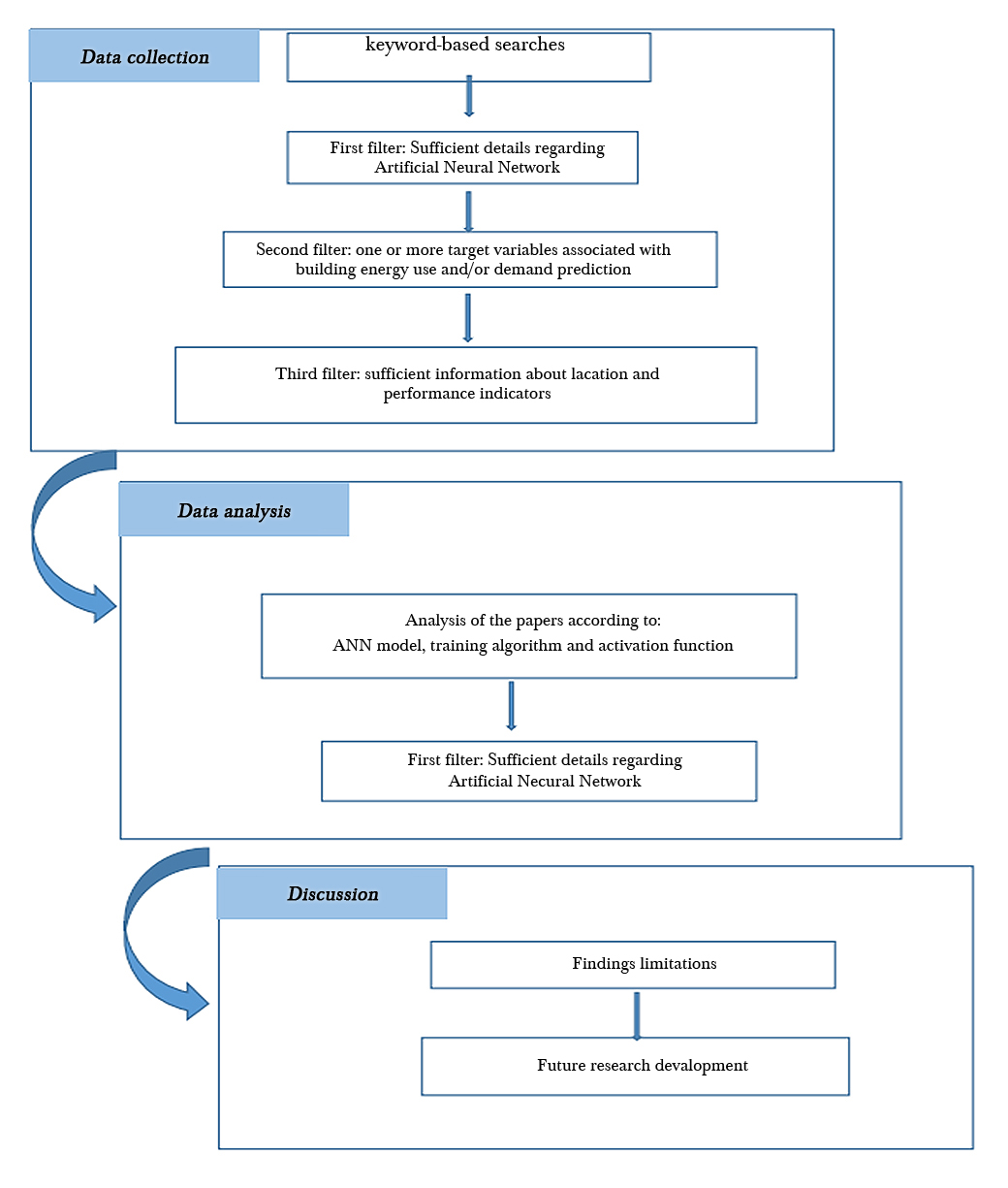
The literature review includes a selection of pertinent papers published between 2001 and 2023. These papers were sourced from various academic databases such as Science Direct, Taylor and Francis, IEEE Xplore, and Google Scholar.

The process of gathering data began with keyword-based searches, incorporating terms like “forecasting”, “prediction”, “neural networks”, “buildings”, “energy”, “data-driven”, “electricity”, “heating”, “cooling”, and “artificial intelligence”. This involved creating keyword combinations such as “neural network building energy prediction”, “energy predicting building”, and “data-driven building energy”.

Papers were considered for inclusion if they met the following criteria: (i) they provided sufficient details regarding artificial neural network (ANN) prediction methods; (ii) they contained one or more target variables associated with building energy use and/or demand prediction; and (iii) they presented sufficient information about location and performance indicators.

The subsequent phase involved the analysis of collected data. Relevant information from each paper was systematically organized into a consolidated table (Table 1). This information includes the paper’s references, the year of publication, the study location the ANN used model, The training algorithm, the used activation function, and performance metrics.

Finally, the concluding phase of the review discusses the limitations inherent in ANN models and identifies prospective areas for future research in the field. Figure 3 illustrates the research methodology as follow.

FIGURE 3
Figure 3. Literature review methodology.

THE ROLE OF ARTIFICIAL NEURAL NETWORKS IN BUILDING ENERGY MANAGEMENT

Artificial neural networks (ANNs) play a crucial role in addressing key challenges in building energy management. One of the primary issues in this domain is the dynamic and nonlinear nature of energy consumption patterns within buildings. Traditional modeling approaches often struggle to capture the intricate relationships between various influencing factors. ANNs, with their ability to model complex and nonlinear relationships, provide an effective solution. By training on historical energy consumption data, ANNs can learn and adapt to the diverse factors influencing energy usage, allowing for accurate predictions of future consumption.

The versatility of ANNs, such as feedforward neural networks (FFNN), radial basis neural networks (RBNN), and nonlinear autoregressive neural networks (NARNN), enables them to handle diverse tasks in building energy management. For instance, FFNNs are adept at pattern recognition and classification, making them suitable for identifying energy consumption patterns. RBNNs, with their radial basis functions, excel in approximating complex functions, providing an effective tool for modeling energy consumption dynamics. NARNNs, as recurrent neural networks (RNNs), are specifically designed for time-series forecasting, allowing them to capture temporal dependencies and sequential patterns in energy data.

The predictive capabilities of ANNs contribute significantly to optimizing energy consumption in buildings. By utilizing these models, building operators and managers can make informed decisions regarding energy efficiency measures, resource allocation, and system optimization. ANNs, through continuous learning and adaptation, offer a dynamic and responsive approach to building energy management, allowing for real-time adjustments based on evolving conditions. In essence, the integration of ANNs into building energy management systems provides a powerful tool for accurately predicting, optimizing, and managing energy consumption in the built environment.

ANN APPLICATIONS REVIEW

In 1995, an initial investigation was conducted to explore the utilization of artificial neural networks (ANN) in predicting energy usage. The study focused on employing the feedforward neural network (FFN) model to predict the electricity consumption of a building situated in a tropical climate. The predictions were based on occupancy and temperature data. Mena et al. [14] used the ANN method to estimate short-term electricity demand for the CIESOL bioclimatic building, located in south-eastern Spain. The experiments carried out show fast prediction with acceptable final results for real data, with a short-term prediction horizon equal to 60 minutes and an average error of 11.48%. Mihalakakou et al. [15] applied both feedforward neural networks (FFN) and recurrent neural networks (RNN) to predict the hourly electricity consumption of a residential building in Athens. Their models considered meteorological variables such as air temperature and solar radiation, utilizing six years’ worth of time series data. The results show that the relative error values range from 8% to 15%.

Gonzales & Zamarreno [16] employed a feedback neural network to estimate short-term electrical energy consumption. Their investigation focused on analyzing the impact of the number of neurons in the hidden layers and the size of the data used for the artificial neural network (ANN) on the model’s accuracy. The mean absolute percentage error (MAPE) is estimated to be 1.945. Li et al. [17] introduced an optimized artificial neural network (ANN) designed for predicting hourly electricity consumption, utilizing a partial optimization algorithm. They employed principal component analysis (PCA) to eliminate unnecessary input variables derived from two datasets, namely ASHRAE Shootout I and Hanzou library building.

Platon et al. [18] applied principal component analysis (PCA) to investigate the input variables of the NAS in predicting the hourly electricity consumption of an institutional building in Canada. The results of the comparison of ANR (artificial neural regression) and case-based reasoning (CBR) show that ANR is superior in terms of accuracy. In fact, the error of the CBR is around 13%, while that of the ANN model is around 7%. Nevertheless, due to the enhanced transparency offered by case-based reasoning (CBR) compared to artificial neural networks (ANN), coupled with its capability to learn effectively from limited datasets, CBR stands out as a potential alternative approach for intricate systems relying on a multitude of variables.

Hong et al. [19] utilized both artificial neural networks (ANN) and statistical analysis to evaluate the energy efficiency of primary and secondary schools in the UK, specifically estimating electricity and heating consumption. The comparison of results with benchmarks revealed the superior accuracy of ANN in achieving energy balance. The study concluded that statistical benchmarks could be enhanced by incorporating additional parameters, such as the number of pupils and school density, to yield more precise assessments in this sector. Nonetheless, it was observed that non-artificial intelligence system (NAS) prediction accuracy falls short when compared to simulation and engineering calculations. Wong et al. [20] used ANN to assess the dynamic energy performance of a commercial building in Hong Kong. EnergyPlus software and interior reflection calculation algorithms are applied to generate the daily energy consumption of the building. The nash-sutcliffe efficiency coefficient (NSEC) is used as the primary measure to investigate the accuracy of the neural network in predicting cooling, heating, electric lighting and total electricity consumption. The NSEC results are 0.994, 0.940, 0.993 and 0.996 respectively. The error analysis showed that electricity consumption for lighting had the smallest errors, ranging from 0.2% to 3.6%, with a coefficient of variation of the root mean square error ranging from 3% to 5.6%.

Artificial neural networks can also be used to determine the parameters for assessing the energy performance of buildings. Lundin et al. [21] proposed a method for predicting the total heat loss coefficient, total heat capacity and gain factor, which are key elements in estimating energy efficiency. The method was validated using a test cell and the results showed good performance with RMSE values ranging from 2.5% to 9.4%.

Khayatian et al. [22] predicted energy performance certificates for residential buildings using an ANN model and the Italian CENED database. A combined set of direct and calculated characteristics are used as model inputs, and heating demand indicators (derived using the CENED software) are used as network outputs. The results of the study show that the estimation of the heating demand indicator can be performed using only 12 variables from an energy certificate. To ensure maximum accuracy, 100 neural network models are trained using stochastic initialization to obtain a frequency distribution and confidence interval. The final results indicate that nearly 95% of the data are within ±3 confidence intervals. Ascione et al. [10] presented an artificial neural network (ANN) designed to assess both energy consumption and thermal comfort of occupants, with a focus on predicting the energy performance of buildings constructed in southern Italy between 1920 and 1970. The energy evaluation of these buildings utilized the EnergyPlus software, and an enhancement to the network parameters was proposed through a simulation-based sensitivity/uncertainty analysis. The study considered new buildings and renovated stock separately, utilizing the ANN to optimize upgrade parameters in the case of the latter. For the former, three distinct single-output ANNs were developed. These ANNs aimed to predict the primary energy consumption related to space heating and cooling, as well as the ratio of annual discomfort hours. The input parameters for these networks encompassed overall building features such as geometry, envelope, heating, ventilation, and air conditioning. The models performed well, with a correlation coefficient ranging from 0.96 to 0.995 and a relative error between 2% and 11%. Kalogirou et al. [23] utilized TRNSYS to predict the daily heat loads of prototype residential structures featuring diverse wall types (single and double) and roof configurations (varied insulation) based on typical meteorological data specific to Cyprus. The TRNSYS software served as the energy evaluation tool for all scenarios, and the accuracy of the data was verified by validating the building energy consumption through a comparison with actual measurements. The performance of the model was evaluated by the coefficient of determination R², which varied between 0.9896 and 0.9918. Karatasou et al. [8] created a feedforward neural network (FFN) model to predict hourly energy loads in residential buildings located in Athens. The study delves into exploring the influence of different parameters on the accuracy of the trained model, revealing that factors like humidity and wind speed have less significance and can be excluded from the training parameters. Additionally, the research demonstrates the impact of statistical analysis on enhancing the artificial neural network (ANN) model and achieving a 24-hour-ahead prediction of energy consumption. These statistical methods involve hypothesis testing, information criteria, and cross-validation during the pre-processing and development stages of the model. Later, Dombayci [24] used the ANN method to predict the hourly energy consumption of a simple model house whose construction is based on Turkish standards. The degree-hour method is applied to derive the hourly energy consumption to be used in training neural networks. The models are suitable for energy management of a single simple residential building as they do not take into account many features. The best prediction is obtained by the artificial neural network (ANN) model with 29 neurons. According to the results obtained, the respective values of RMSE, R² and MAPE for training are 1.2575, 0.9907 and 0.2091; however, for the test phase, these values are 1.2125, 0.9880 and 0.2081, respectively. Kialashaki & Reilsel [25] compared the artificial neural network method with multilinear regression for estimating the energy demand of domestic buildings in the United States. Seven independent variables (population, gross domestic product, house size, median household income, residential electricity costs, natural gas and oil) were selected from different data sources (1984–2010) to represent building characteristics. The performance of the two forecasting models is similar in terms of accuracy over the test period, although they show different trends. This difference could be explained by the greater sensitivity of the NAS models to recent economic fluctuations, whereas the regression models simply predict overall trends in individual parameters. Antanasijevic et al. [26] compared ANR with linear and polynomial regression models to predict energy consumption using building data from 26 European countries over the period 2004 to 2012. The results showed a 4.5% improvement of the ANR in terms of accuracy (mean absolute percentage error).

Neto & Fiorelli [27] compared the prediction of the energy requirement of a building in Brazil provided by a ANN model and the EnergyPlus simulation software. It was found that outdoor temperature was more important than humidity and solar radiation in estimating energy consumption in the case studied. The authors showed that the ANN is more accurate than the detailed simulation model, particularly in short-term prediction (relative error of 10%). They conclude that poor assessment of lighting and occupancy is the main reason for uncertainty in engineering models. Popescu et al. [28] developed an original simulation and models based on ANN to predict the hourly heating energy demand of buildings connected to the district heating system, located in Romania. Climatic and mass flow variables for the previous 24 hours are used as input data. The comparison between the results obtained with the proposed models and conventional methods highlights the possibility of implementing, using the proposed methodology, management policies for a district that offer significant and profitable energy saving opportunities. Deb et al. [29] also used the previous five days’ data as inputs to the ANN model to forecast the daily cooling demand of three institutional buildings in Singapore. The results show that the ANN model can predict the next day’s energy use with good accuracy based on the data from the previous five days. The details of the model’s development and architecture are discussed in depth. In addition, the predicted output is fed back as an input to predict the next day’s output, with an R² accuracy greater than 0.94 for predicting energy use over the next 20 days. It is also noted that this methodology can be successfully applied to other institutional buildings. Olofsson & Anderson [30] predicted the daily heating consumption of six building families in Sweden constructed in the 1970s, with renovations carried out in the early 1990s. Measurements were taken both before and after the renovation process. The artificial neural network (ANN) demonstrated effective and accurate long-term energy requirement predictions based on short-term measured data, achieving a strong correlation (R between 0.90 and 0.95). Principal component analysis (PCA) was also employed to condense the input elements, including year of construction, number of floors, frame, floor area, number of inhabitants, and ventilation system, down to four significant factors. Ekici & Aksoy [31] used an ANR model to predict the heating loads of three different buildings taking into account climatic information. The heating energy demand of the buildings studied is calculated using a finite-difference approach to the one-dimensional transient heat conduction problem. When comparing the results obtained by the ANN model in this study with the numerical results, an average accuracy ranging from 94.8% to 98.5% was observed. Paudel et al. [32] used a pseudo-dynamic ANN to predict heating energy consumption by focusing on the building occupancy profile and short-term operational heating power level characteristics. The pseudo-dynamic model is applied to a case study of a French Institution building and its results are compared with those of static neural network models. The results show correlation coefficients of 0.82 and 0.89 (with an energy consumption error of 0.02%) during the learning phase for the static and pseudo-dynamic neural network models, respectively, and of 0.61 and 0.85 during the prediction phase.

Ben-Nakhi [33] used a general RNN to predict the next day’s energy profile of public buildings using hourly energy consumption data, with the aim of optimising HVAC (heating—ventilation and air conditioning) thermal energy storage. Data from a public office building in Kuwait built between 1997 and 2001 is used to train and test the ANN model. The value of building energy consumption is calculated using ESP-r simulation software, taking into account climatic information, different occupancy loads and orientation characteristics. The results showed that the ANR only needs the external temperature to accurately predict cooling loads, whereas simulation software requires complex climatic details.

Hou et al. [34] studied the prediction of hourly cooling loads in an air-conditioned building in China by integrating a ANN model and approximate set theory. The input characteristics of the ANN are determined and optimised by analysing the relevant parameters for the cooling load using rough set theory. The proposed model with different combinations of input sets is compared with the ARIMA model, all showing better accuracy. Yan & Yao [35] established a survey on the effect of climate information on energy consumption in various climate zones in China. Backpropagation ANR is used to predict the heating and cooling load to assist in the design of new buildings. The results show the performance of the chosen model, with CV-RMSE values ranging from 1.71% to 2.86%.

Later, Biswas et al. [36] applied a similar approach to the residential sector and demonstration houses in the USA using the Matlab toolbox. Aydinalp et al. [37] modelled appliances, lighting and space cooling (ALC) in residential buildings in Canada. The ANR used for energy consumption prediction showed better accuracy compared to engineering calculation methods. Later, they used ANR to predict space heating and domestic hot water for the same buildings [38]. Azadeh et al. (Azadeh and Sohrabkhani [39]; Azadeh et al. [40]) proved the usefulness of the ANN model for predicting electricity consumption in manufacturing industry. The model is used to predict the long-term annual consumption of industries in Iran using a multi-layer perception model. The results are comparable or even better than traditional regression models using ANOVA. Later, Kialashaki [41] predicted the energy demand of the industrial sector in the United States by taking into account gross domestic and national products and population. The ANR model used predicts a 16% increase in energy demand by 2030. This result suggests the need to develop new affordable energy sources. The ANN model is considered a reliable technique for input/output mapping. The results are compared with US Department of Energy projections to validate the model’s performance.

The following Table 2 provides an overview of the work carried out between 2001 and 2023 using artificial neural network (ANN) models. It also summarizes the characteristics of the ANN models used in each study, including the training algorithm, the activation function and the type of ANN model.

TABLE 2
Table 2. Summary of works carried out between 2001 and 2023 using ANN model.

DATA ANALYSIS

Purpose

A variety of building energy prediction purposes are addressed by the selected papers, the most important are: (1) Electricity reduction, (2) management of energy demand, (3) prediction of parameters for assessing energy performance and (4) reduction of HVAC energy use.

Case Study Locations

The geographical locations of the case studies in each publication were documented, and they were categorized by the continent where the studies were conducted. The analysis revealed that the majority of case studies were conducted in Asia (36%), followed by Europe and America (30%), Africa (6%), and Australia (0%). These findings should be interpreted with consideration of the limitations inherent to this analysis. One significant limitation is the availability of relevant journals, which could have impacted the representation of case studies from different regions. Additionally, the requirement that all reviewed papers be in English may have introduced a bias, as valuable research conducted in other languages may not have been included in this study. These factors could have contributed to the observed distribution of case studies across continents. Figure 4 illustrated the % distribution mentioned above.

FIGURE 4
Figure 4. Percentage of study locations.
ANN Models

The selection of the appropriate type of neural network model is a crucial aspect of this study. Figure 5 offers a comprehensive view of the distribution of each neural network model’s usage as outlined in Table 1. As depicted in the Figure 5, the feedforward neural network (FFN) stands out as the overwhelmingly first choice, with a utilization rate of 78%. This high percentage suggests that the FFN model is the preferred neural network architecture in the context of this research, significantly surpassing other types of neural network models in popularity and application. This observation underscores the prevalence and effectiveness of FFN models in the field under investigation. The other types of ANN model such as: RNN, GRNN, BPNN and others, are used with a percentage that varies from 3% to 7%.

FIGURE 5
Figure 5. Percentage of utilization of ANN model types based on the presented state of the art.
Training Algorithms

The selection of the appropriate artificial neural network (ANN) training algorithm is critically important as it directly impacts the network’s learning efficacy, task suitability, and efficiency. The right algorithm ensures the ANN effectively learns complex patterns, aligns with the specific problem domain, and achieves efficient training, all of which are crucial factors for successful machine learning applications. Figure 6 provides a general overview of the percentage of usage for each training algorithm related to the studied papers presented in Table 1. According to Figure 6, backpropagation with the Levenberg-Marquardt algorithm is the most widely utilized. In fact, the combination of the backpropagation algorithm with the Levenberg-Marquardt optimization method holds great potential in training artificial neural networks (ANNs). This powerful pairing offers several advantages, including enhanced learning speed and effectiveness. Backpropagation enables the network to iteratively adjust its weights to minimize prediction errors, and when coupled with the Levenberg-Marquardt algorithm, it often converges more rapidly, significantly reducing the training time. This not only boosts the efficiency of model development but also makes it well-suited for real-time or resource-constrained applications. Figure 6 represents the percentage distribution of the used training algorithms related to the present state of the art.

FIGURE 6
Figure 6. Percentage of utilization of ANN training algorithm based on the presented state of the art.
Activation Functions

The selection of the artificial neural network (ANN) activation function is a critical decision, as it profoundly affects the network’s capacity to capture complex relationships in data, its training efficiency, and generalization performance. Different activation functions offer unique characteristics that are better suited to specific tasks. A well-chosen activation function is pivotal in ensuring the ANN’s success in various machine learning applications, making it a fundamental element in model design and performance optimization. According to the reviewed papers presented in Table 1, Sigmoid and Hyperbolic Tangent are the most commonly used activation functions. Figure 7 provides a general overview of the percentage usage of different activation functions presented in Table 1.

FIGURE 7
Figure 7. Percentage of utilization of ANN activation function based on the presented state of the art.
Performance Metrics

In the papers that have been reviewed, the following performance metrics have been found out: (1) mean absolute percent error (MAPE); (2) coefficient of variation of root-mean-square error (CV-RMSE); (3) the coefficient of determination (R²); (4) the coefficient of correlation (R); and others. A summary of the observed performance metrics is shown in Figure 8. As can be observed, prediction studies mostly use R² (38%) as their primary performance indicator, followed by MAPE, R and CV-RMSE accounting for 17%, 14% and 11% of the performance metrics used.

FIGURE 8
Figure 8. Breakdown of performance measures applied.

DISCUSSION

ANN Predictive Model’s Limitations

While artificial neural network (ANN) models offer a range of merits, they also exhibit inherent limitations. Chief among these is their susceptibility to diminished performance beyond the confines of their training data. For example, when an ANN model is trained on a specific dataset representing summer conditions, it may struggle to provide accurate predictions when confronted with data from a different season, such as winter. Consequently, the applicability of ANN models is inherently bounded by the range of values encompassed by their training data.

To ameliorate this limitation, a strategic approach involves the implementation of continuous retraining techniques. Methods such as accumulative retraining and sliding window retraining are notable in this context. These strategies entail the ongoing update and retraining of ANN models based on the most recent data, thereby enhancing their adaptability to novel data and evolving scenarios.

It is important to acknowledge that, as the volume of available data increases, the management of copious datasets may become a concern. Typically, data that is significantly dated may no longer hold relevance, especially as building usage patterns evolve over time. Sliding window retraining offers an effective solution to this issue, as it dispenses with the requirement for prolonged storage of obsolete data. However, it should be noted that this approach necessitates a continual retraining process.

Emerging Research Directions

The preceding sections have explored various potential research areas. This section will now delve into additional directions for future research.

A potential avenue for future research involves consolidating diverse forecasting models and data into a unified source. This has the potential to yield several positive outcomes for the community. Firstly, it could standardize terminology and performance metrics, reducing confusion among different models. Secondly, it might establish a clearer roadmap for future research, enabling researchers to advance and avoid redundant efforts. Thirdly, it could facilitate the application of various models and methods with other data sources, assessing their effectiveness across different data types. These positive changes could enhance coverage of research gaps, methodologies, and foster further progress for researchers.

Another future area of research is addressing the challenge of limited data in artificial neural networks (ANNs) which is crucial for advancing their capabilities. Efforts should concentrate on refining data augmentation techniques to artificially expand datasets, exploring innovative transfer learning strategies, and creating realistic synthetic datasets. Investigating active learning approaches tailored for ANNs, employing Bayesian methods for uncertainty modeling, and delving into meta-learning for few-shot scenarios are essential avenues. Additionally, developing robust domain adaptation techniques, fostering collaborative data sharing, and exploring inventive data collection methods can collectively overcome the constraints posed by a lack of data. These directions aim to make ANNs more adaptive, resilient, and effective across diverse applications, contributing significantly to the progression of artificial intelligence.

The sharing of learned information among researchers is deemed important as new data-driven models and algorithms emerge. Lessons related to data processing, variable selection, model development, testing, and validation are considered vital for the ongoing advancement of the field. Papers often lack sufficient descriptions of crucial information such as purpose, forecast horizon, and architecture selection technique, contributing to a situation where terminology remains non-standardized, adding complexity. In instances where papers provide limited information, there is a scarcity of lessons learned available for acquisition and sharing.

CONCLUSION

With growing expectations for sustainability, increased concerns about emissions, and buildings using a lot of energy, it is becoming more and more necessary to improve the buildings’ overall performance and energy efficiency. An essential component of many energy-saving methods is the need for accurate and reliable predictions. Thus, the focus of this paper is on the artificial neural network, a well-known machine learning approach used in predictions.

The first section gives a general introduction to artificial neural networks, including a brief description of ANN architecture and the various types of ANNs. Subsequently, a comprehensive technique for the literature review is presented, encompassing the identification of pertinent articles released from 2001 to 2023. These articles were chosen from a variety of scholarly databases, such as Google Scholar, IEEE Xplore, Science Direct, and Taylor & Francis. The requirements for inclusion included: (i) a thorough explanation of artificial neural network (ANN) prediction techniques; (ii) one or more target variables linked to the prediction of building energy use and/or demand; and (iii) enough data regarding location and performance indicators. Following a thorough table summarizing the work done between 2001 and 2023 with the ANN model, data analysis was provided, covering case study locations, training procedures, activation functions, and performance measures in addition to prediction goals. The last section discusses some of the limitations of the ANN predictive model and new directions for research.

DATA AVAILABILITY

The dataset of the study is available from the authors upon reasonable request.

AUTHOR CONTRIBUTIONS

Supervision, corrections and validation: Mohamed Rougui. Data aqcuisition, data analysis and writing paper: Meryem El Alaoui.

CONFLICTS OF INTEREST

The authors declare that there is no conflict of interest.

REFERENCES

1.

2.

3.

4.

5.

6.

7.

8.

9.

10.

11.

12.

13.

14.

15.

16.

17.

18.

19.

20.

21.

22.

23.

24.

25.

26.

27.

28.

29.

30.

31.

32.

33.

34.

35.

36.

37.

38.

39.

40.

41.

42.

43.

44.

45.

46.

47.

48.

49.

How to Cite This Article

El Alaoui M, Rougui M. Examining the Application of Artificial Neural Networks (ANNs) for Advancing Energy Efficiency in Building: A Comprehensive Reviews. J Sustain Res. 2024;6(1):e240001. https://doi.org/10.20900/jsr20240001

Copyright © 2023 Hapres Co., Ltd. Privacy Policy | Terms and Conditions