Location: Home >>All Articles
Clear all filters
Dianne Bolton; Terry Landells
Journal of Sustainability Research 2019;1(2):e190014; DOI:10.20900/jsr20190014
Published on 27 September 2019
This article belongs to the Virtual Special Issue "Novel and Integrative Theoretical Approaches to Exploring Contemporary Sustainability Issues in Business Contexts"
Amina Abed; François Belzile
Crop Breeding, Genetics and Genomics 2019;1(2):e190019; DOI:10.20900/cbgg20190019
Published on 23 September 2019
This article belongs to the Virtual Special Issue "Genetic Gains in Plant Breeding"
Jubao Duan; Alan R. Sanders; Pablo V. Gejman
Journal of Psychiatry and Brain Science 2019;4(5):e190014; DOI:10.20900/jpbs.20190014
Published on 19 September 2019
This article belongs to the Virtual Special Issue "Commemorative Issue in Honor of Professor Elliot S. Gershon in Anticipation of His 80th Birthday"
Loredana Abbate; Francesco Mercati; Sergio Fatta Del Bosco
Crop Breeding, Genetics and Genomics 2019;1(2):e190018; DOI:10.20900/cbgg20190018
Published on 18 September 2019
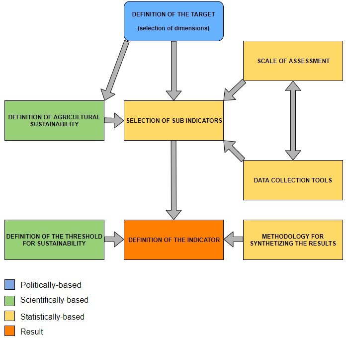
Pietro Gennari; Dorian Kalamvrezos Navarro
Journal of Sustainability Research 2019;1(2):e190013; DOI:10.20900/jsr20190013
This article belongs to the Virtual Special Issue "The Sustainable Development Goals (SDGs): Underpinning and Contributing to Sustainability Research"
Andrew Kirby
Journal of Sustainability Research 2019;1(2):e190012; DOI:10.20900/jsr20190012
Published on 11 September 2019
Copyright © 2025 Hapres Ltd. Privacy Policy | Terms and Conditions